🩸 Doenças Hematológicas e Gravidez — Resumo Detalhado (FEBRASGO, 2025)

🔹 1️⃣ Conceito e importância

  • As doenças hematológicas englobam distúrbios que comprometem a produção, a função ou a coagulação do sangue durante a gestação.
  • As anemias são as mais comuns, seguidas pelas hemoglobinopatias e coagulopatias.
  • Todas podem aumentar o risco de prematuridade, restrição de crescimento fetal (RCF), hemorragia e óbito perinatal.

🔹 2️⃣ Anemias

Definição (OMS): hemoglobina < 11 g/dL em qualquer trimestre gestacional.
Classificação:

  • Leve: Hb >10 g/dL
  • Moderada: 7–10 g/dL
  • Grave: <7 g/dL

⚙️ Anemia ferropriva

  • Causa: deficiência de ferro por má ingestão, absorção inadequada ou perdas sanguíneas.
  • Prevalência: 19,1% das mulheres em idade fértil no Brasil.
  • Sinais: fadiga, palidez, taquicardia, dispneia, unhas frágeis.
  • Diagnóstico: Hb <11 g/dL, ferritina <15 ng/mL, microcitose, hipocromia.
  • Tratamento: ferro oral (120–180 mg/dia) por 3 meses após normalização; ferro EV (sacarato ou carboximaltose) se intolerância.
  • Complicações: parto prematuro, pré-eclâmpsia, hipoxemia fetal e atraso do desenvolvimento neurológico.

⚙️ Anemia megaloblástica

  • Causas: deficiência de ácido fólico (B9) ou vitamina B12.
  • Grupos de risco: gestantes pós-cirurgia bariátrica, vegetarianas e usuárias crônicas de IBP.
  • Profilaxia: ácido fólico 400 µg/dia (iniciar 30 dias antes da gestação).
  • Tratamento: ácido fólico 5 mg/dia + vitamina B12 1.000 µg IM/semana × 4 semanas → manutenção mensal.
  • Objetivo: prevenir defeitos do tubo neural (DTN) e anemia macrocítica.

⚙️ Anemia aplástica

  • Causa: falência medular, geralmente idiopática.
  • Diagnóstico: Hb <10 g/dL + plaquetas <50 mil + neutrófilos <1.500.
  • Tratamento: transfusão de hemácias (Hb <7 g/dL), antibióticos profiláticos, imunossupressores (ciclosporina).
  • Parto: preferir via vaginal (menor risco hemorrágico).

🔹 3️⃣ Hemoglobinopatias

⚙️ Anemia falciforme

  • Genética: mutação na cadeia β da hemoglobina (Hb S).
  • Forma homozigótica (SS): doença clínica; heterozigótica (traço) é assintomática.
  • Riscos gestacionais: crises vaso-oclusivas, síndrome torácica aguda, RCF, óbito fetal.
  • Condutas:
    • Evitar ferro; usar ácido fólico 4–5 mg/dia.
    • Hidratação, analgesia e transfusão se Hb <6 g/dL.
    • Profilaxia com AAS 150 mg/dia (12ª–36ª semana).
    • USG + Doppler fetal a cada 4 semanas a partir de 28 semanas.
    • Vacinas indicadas: pneumococo, meningococo e Haemophilus influenzae tipo B.

⚙️ Talassemias

  • Tipos: alfa e beta; cada uma com formas leve (traço) ou grave.
  • Quadro: anemia microcítica e hipocrômica com ferro sérico normal.
  • Formas graves: necessitam transfusões regulares e terapia quelante (desferroxamina).
  • Conduta: ácido fólico 1 mg/dia; transfusões conforme gravidade; evitar ferro.
  • Aconselhamento genético obrigatório.

🔹 4️⃣ Coagulopatias

⚙️ Doença de Von Willebrand

  • Defeito genético do fator de Von Willebrand (FVW).
  • Tipos:
    • Tipo 1: deficiência quantitativa (80% dos casos)
    • Tipo 2: qualitativa
    • Tipo 3: ausência total do FVW
  • Conduta no parto:
    • Tipos 1 e 2: desmopressina (DDAVP) e/ou concentrado de FVW + fator VIII.
    • Tipo 3: reposição sistemática de fatores e ácido tranexâmico por 1–2 semanas.
    • Evitar fórceps e vácuo extrator.

⚙️ Trombocitopenia gestacional

  • Ocorre em 5–11% das gestantes; plaquetas 100–149 mil/mm³.
  • Conduta: observação; sem risco de hemorragia.
  • Recuperação: plaquetas normalizam até 2 meses após o parto.

⚙️ Púrpura Trombocitopênica Idiopática (PTI)

  • Doença autoimune com destruição plaquetária.
  • Tratamento: prednisona 0,5–2 mg/kg/dia; imunoglobulina EV 1 g/kg/dia se refratária.
  • Conduta obstétrica: parto conforme indicação clínica; evitar AAS e AINEs.
  • Esplenectomia: apenas no 2º trimestre se refratária.

🔹 5️⃣ Fluxograma de conduta (resumo clínico)

Sintoma inicialDiagnóstico provávelConduta
Fadiga, palidez, dispneiaAnemia ferroprivaFerro oral 120–180 mg/dia
Macrocitose e mucositeMegaloblástica (B9/B12)Ácido fólico 5 mg + B12 1000 µg IM
PancitopeniaAplásticaTransfusão + imunossupressor
Dor óssea, Hb <9 g/dLAnemia falciformeÁcido fólico 4–5 mg + transfusão
Anemia microcítica sem deficiência de ferroTalassemiaÁcido fólico 1 mg + transfusões
Sangramentos mucososVon WillebrandDDAVP / Fator VIII + FVW
Plaquetas <150 milTG/PTIObservação ou corticoide/imunoglobulina

🔹 6️⃣ Recomendações finais

  • Valorizar sintomas de fadiga, taquicardia e palidez, mesmo que pareçam “normais” da gestação.
  • A anemia ferropriva deve ser corrigida antes e durante o pré-natal.
  • Acompanhar níveis de hemoglobina, ferritina e plaquetas em todas as consultas.
  • O parto deve ocorrer em ambiente com suporte transfusional.
  • Educação nutricional e suplementação orientada são fundamentais para prevenção.

📚 Fonte:
Federação Brasileira das Associações de Ginecologia e Obstetrícia (FEBRASGO). Doenças Hematológicas e Gravidez. 3ª ed. São Paulo: FEBRASGO; 2025. (Protocolo FEBRASGO – Obstetrícia nº 6)

Doppler da Artéria Oftálmica em Obstetrícia

O Doppler da artéria oftálmica (OA Doppler) tem sido explorado em obstetrícia como ferramenta não invasiva para avaliação do risco de pré-eclâmpsia e complicações hipertensivas da gestação. Diferente do Doppler uterino, que reflete a resistência útero-placentária, a artéria oftálmica reflete a hemodinâmica cerebral materna e a adaptação vascular frente à sobrecarga gestacional.

Aqui vai um panorama atualizado das principais evidências científicas:


🔹 Contexto Fisiopatológico

  • A gestação normal exige adaptação da circulação cerebral materna.
  • Na pré-eclâmpsia e em síndromes hipertensivas graves, há redução da complacência vascular cerebral → risco aumentado de encefalopatia hipertensiva, eclâmpsia, AVC.
  • O Doppler da artéria oftálmica é usado como uma “janela” acessível para avaliar essa repercussão, já que sua resposta reflete a hemodinâmica intracraniana.

🔹 Principais Parâmetros Usados

  1. PSV (peak systolic velocity) = velocidade sistólica máxima.
  2. EDV (end-diastolic velocity) = velocidade diastólica final.
  3. IP (índice de pulsatilidade) e IR (índice de resistência).
  4. Razão PSV da artéria oftálmica / artéria central da retina ou OA-PSV ratio (usada em modelos de predição).

🔹 Evidências Científicas

1. Predição de Pré-Eclâmpsia

  • Estudos mostram que aumento da velocidade sistólica de pico (PSV) e redução de IR/IP na artéria oftálmica estão associados à diminuição da resistência cerebrovascular, que ocorre precocemente em gestantes que evoluirão com pré-eclâmpsia.
  • Revisões sistemáticas: OA Doppler isolado tem boa sensibilidade, mas baixa especificidade. Quando associado a biomarcadores (PLGF, sFLT-1) e Doppler uterino, melhora a acurácia preditiva.

2. Monitorização de Gestantes com Pré-Eclâmpsia

  • Em pré-eclâmpsia grave, há acentuada redução do IP da artéria oftálmica, refletindo vasodilatação cerebral.
  • Essa alteração é correlacionada com risco de convulsão/eclâmpsia.
  • Pode ser útil na estratificação de gravidade em ambientes de terapia intensiva obstétrica.

3. Comparação com Doppler Uterino

  • O Doppler uterino reflete resistência útero-placentária.
  • O Doppler da artéria oftálmica reflete adaptação hemodinâmica materna central.
  • Assim, eles são complementares, e não substitutivos.

4. Meta-análises e Consensos

  • Não há consenso para uso rotineiro em rastreamento populacional, mas há evidências crescentes para uso em pesquisa clínica, gestantes de alto risco e em protocolos combinados.
  • FIGO e ISUOG reconhecem que o OA Doppler é promissor, mas ainda considerado experimental em rastreamento universal.
  • Seu maior valor está em cenários de alto risco e investigação científica.

🔹 Em Resumo

  • Útil em pré-eclâmpsia: valores alterados refletem disfunção cerebral materna.
  • Promissor como marcador precoce, mas não recomendado isoladamente.
  • Melhora a performance preditiva quando combinado com uterina + biomarcadores (PLGF, sFLT-1, PAPP-A).
  • Aplicação clínica atual:
    • Avaliação complementar em pesquisa ou em protocolos de alto risco.
    • Monitorização em pré-eclâmpsia grave, ajudando a estimar risco de complicações neurológicas.

Abaixo segue um excelente vídeo da escolar caliper de ultrassonografia com duas aulas: uma da Dra. Angélica Lemos Debs Diniz e outra com Dr. Manoel Sarno.

Passo-a-passo prático para ultrassonografistas

  • Utiliza-se o transdutor linear
  • Colocar 1 gota de gel na pálpebra da paciente
  • Insonar com a caixa do Doppler colorido na região medial ao nervo óptico
  • Geralmente a artéria oftálmica está a 3cm de profundidade da superfície
  • Índice Mecânico tem que ser menor que 1 para não lesar a retina
  • O traçado da artéria oftálmica apresenta um pico sistólico, uma desaceleração (na sístole) e um novo pico sistólico (ainda na sístole), e um ponto inferior que representa o fechamento da válvula aórtica. Diferenciar a artéria oftálmica das artérias ciliares, estas últimas possuem pico sistólico baixo.
  • O pico sistólico da artéria oftálmica é de pelo menos 20cm/s

Diferenciar a artéria oftálmica das artérias ciliares, estas últimas possuem pico sistólico baixo.


O primeiro artigo sobre Doppler da Artéria Oftálmica e Pré-eclâmpsia, foi em 1993 um estudo chinês, segue o resumo do artigo.

Monitoramento por Doppler Colorido da Artéria Oftálmica em Gestantes com Pré-eclâmpsia

Autores: Shen Yawei, Shi Xiaoli, Wang Zhimei, Hu Shengyun
Instituição: Hospital da Força Aérea de Tianjin, China

Introdução

A pré-eclâmpsia é uma complicação comum da gravidez, associada a hipertensão, proteinúria e lesões de órgãos-alvo. Avaliar alterações hemodinâmicas maternas é fundamental para o manejo clínico. A artéria oftálmica, ramo inicial da carótida interna, compartilha características com a circulação cerebral e pode ser avaliada por Doppler colorido de forma não invasiva.

Métodos

Foram estudadas gestantes com pré-eclâmpsia (classificadas em leve e grave) e gestantes normotensas como controle. O exame de Doppler colorido da artéria oftálmica mediu:

  • Pico sistólico (PSV),
  • Velocidade diastólica final (EDV),
  • Índice de resistência (RI),
  • Índice de pulsatilidade (PI),
  • Razão PSV2/PSV1.

Os resultados foram comparados entre os grupos.

Resultados

  • Pré-eclâmpsia leve: redução discreta de PI e RI, aumento moderado da razão PSV2/PSV1.
  • Pré-eclâmpsia grave: redução acentuada de PI e RI, aumento significativo da razão PSV2/PSV1.
  • Diferenças foram estatisticamente significativas em relação ao grupo controle.
  • A magnitude das alterações correlacionou-se à gravidade da doença.

Discussão

As gestantes com pré-eclâmpsia apresentam alterações características na hemodinâmica cerebral refletidas no Doppler da artéria oftálmica. A redução de PI/RI e o aumento da razão PSV2/PSV1 podem ser usados como marcadores indiretos da gravidade.

Conclusão

O Doppler da artéria oftálmica é simples, reprodutível e não invasivo. Pode ser utilizado como método auxiliar na avaliação e acompanhamento da pré-eclâmpsia, ajudando na estratificação de risco.

Fonte : Shen YW. [Clinical significance of changes in ophthalmic arterial flow in pregnancy induced hypertension monitored by color Doppler imaging]. Zhonghua Fu Chan Ke Za Zhi. 1993 Jul;28(7):392-4, 440. Chinese. PMID: 8287720.

Disponível em https://rs.yiigle.com/cmaid/967051


Ultrassonografia Intraparto 2025

Ultrassom intraparto – Artigo Julho e 2025

Zegarra a b,Esteban Lizarraga Cepeda c d,Tullio Ghi eMostrar maisAdicionar ao MendeleyCompartilharCitar

https://doi.org/10.1016/j.bpobgyn.2025.102617Obtenha direitos e conteúdoSob uma licença 

Destaques

  • A ultrassonografia intraparto é mais precisa para avaliar a posição, a posição e a atitude da cabeça do feto do que os métodos tradicionais.
  • O ultrassom é uma alternativa menos invasiva, mais bem tolerada e mais segura ao exame vaginal digital.
  • O uso de ultrassom intraparto pode ajudar a melhorar o manejo da distocia de parto e partos vaginais operatórios.
  • Tecnologias emergentes (IA, modelos de previsão multivariáveis) prometem refinar o monitoramento do trabalho de parto.
  • Pesquisas futuras devem avaliar a incorporação do ultrassom intraparto em ambientes clínicos.

Resumo

O uso da ultrassonografia intraparto aumentou extensivamente nas últimas duas décadas. Esse aumento é impulsionado principalmente por sua maior precisão, confiabilidade e concordância intra e interobservador em comparação com o exame vaginal tradicionalmente utilizado para a avaliação de diversos parâmetros do trabalho de parto. Além disso, é menos invasivo, melhor tolerado pelas mulheres e apresenta menor risco de infecções relacionadas à gravidez. Os parâmetros mais importantes que podem ser avaliados pela ultrassonografia intraparto incluem a posição, a postura e a postura da cabeça do feto.

Na primeira seção desta revisão, explicamos como usar a ultrassonografia intraparto para avaliar esses parâmetros, fornecendo uma ampla visão geral das diferentes técnicas disponíveis.

A segunda seção descreve as indicações da ultrassonografia intraparto e fornece alguns insights sobre como a ultrassonografia intraparto pode ajudar a melhorar o manejo do trabalho de parto anormal.

Na última seção, discutimos as perspectivas futuras da ultrassonografia intraparto. Isso inclui tópicos como a incorporação de novos parâmetros do trabalho de parto, como pelvimetria materna, moldagem e cabeça do feto; o desenvolvimento de “sonopartogramas” e o uso de inteligência artificial.

Esta revisão é destinada a obstetras e parteiras envolvidos na prática diária na sala de parto.

1. Introdução​

Nas últimas duas décadas, a pesquisa sobre o uso de ultrassom na sala de parto aumentou exponencialmente. O ultrassom é agora reconhecido como mais preciso do que o exame vaginal digital para avaliar a posição da cabeça fetal [[1] , [2] , [3] ] e a posição [4 ], dois parâmetros críticos para o manejo do parto. A avaliação precisa desses parâmetros pode auxiliar os obstetras na tomada de decisões, potencialmente melhorando os resultados maternos e neonatais. A ultrassonografia também pode avaliar outros parâmetros importantes do trabalho de parto, incluindo a atitude da cabeça fetal [ 5 , 6 ], o grau de rotação da cabeça dentro do canal de parto [ 7 ] e a presença de assinclitismo [ 8 , 9 ]. Além disso, é menos invasivo e melhor tolerado por pacientes em trabalho de parto em comparação com o exame digital vaginal [ 10 , 11 ]. Em cenários como ruptura prolongada de membranas, exames transperineais repetidos podem reduzir os riscos de infecção em comparação com exames vaginais frequentes [12 ].Esta revisão se concentra na aplicação da ultrassonografia na sala de parto de fetos em apresentação cefálica. Nosso objetivo é fornecer aos médicos o conhecimento necessário para integrar a ultrassonografia ao manejo do parto.

2. Avaliação dos parâmetros do trabalho de parto

2.1 . Posição da cabeça fetal

A posição da cabeça fetal refere-se à relação espacial do occipital fetal em relação à pelve materna. No trabalho de parto normal, o occipital é tipicamente orientado em direção ao osso púbico materno, uma posição referida como posição occipital anterior (OA). No início do trabalho de parto, no entanto, o occipital pode ser orientado lateralmente – occipital transverso direito ou esquerdo (OT) – ou em direção ao sacro – occipital posterior (OP) – frequentemente girando espontaneamente para OA conforme o trabalho de parto progride [13 ]. Quando uma posição não OA persiste na fase ativa do trabalho de parto, pode contribuir para a interrupção do trabalho de parto e é referida como má posição cefálica [ 14 ]. A posição da cabeça fetal é tradicionalmente avaliada por meio de exame digital vaginal [ 14 ], mas a precisão pode ser abaixo do ideal, mesmo entre clínicos experientes, especialmente no caso de malposições cefálicas [[1] , [2] , [3] ]. Por outro lado, o ultrassom atinge quase 100% de precisão na determinação da posição da cabeça fetal durante o trabalho de parto [ [15] , [16] , [17] , [18] ]. Consequentemente, várias diretrizes internacionais agora recomendam a avaliação por ultrassom da posição occipital fetal, particularmente quando surge incerteza clínica antes de considerar ou realizar um parto vaginal operatório (PVO) [ 19 , 20 ].A ultrassonografia transabdominal é considerada o padrão ouro para a avaliação da posição da cabeça fetal [19 ]. O operador primeiro identifica a posição da coluna fetal em uma visão axial do tronco e então move a sonda caudalmente para localizar marcos anatômicos específicos para cada posição da cabeça fetal. Para fetos occiput posterior (OP), as órbitas são as primeiras estruturas visíveis abaixo do feixe de ultrassom ( Fig. 1 A); para fetos occiput transverso (OT), o eco cerebral da linha média aparece horizontalmente e perpendicularmente à sonda de ultrassom ( Fig. 1 B). Para fetos OA, o occipital e a coluna fetal são demonstrados como as estruturas mais anteriores. As posições occipitais fetais são relatadas no sentido horário: OT esquerdo é ≥ 02:30 e ≤ 03:30, OT direito é ≥ 08:30 e ≤ 09:30, OP é > 03:30 e < 08:30 e posição OA é > 09:30 e < 02:30 [21 , 19 ].

Figura 1

A posição da cabeça fetal também pode ser avaliada transperinealmente com precisão semelhante [22 ]. Essa abordagem é frequentemente preferida em estações cefálicas fetais mais baixas, pois não é afetada pela sombra da pelve materna e permite a avaliação simultânea da estação cefálica e da rotação. A sonda é colocada horizontalmente no nível da fúrcula, permitindo a visualização das principais estruturas intracranianas no plano axial: 1) o plexo coroide divergindo em direção ao occipital, 2) o formato da cabeça (maior no polo occipital do que no frontal) e 3) a localização da moldagem craniana (occipitoparietal para posições OA e frontoparietal para posições OP), como visto na Fig. 1 C [23 ].

2.2 . Descida da cabeça fetal

A descida da cabeça fetal é tradicionalmente avaliada pela estação da cabeça fetal, definida como o nível da cabeça fetal em relação a uma linha imaginária traçada entre as espinhas isquiáticas maternas [14 ]. No exame digital vaginal, a estação da cabeça é classificada como estação 0 – ou seja, engajamento da cabeça – quando a parte anterior da cabeça fetal atinge essa linha imaginária. As estações da cabeça acima ou abaixo dessa linha são expressas em centímetros, com valores negativos indicando estações acima e valores positivos indicando estações abaixo do plano interisquiático. No entanto, esse método é subjetivo e impreciso, especialmente na presença de cabeça do úmero, moldagem, membranas não rompidas, mau posicionamento, assinclitismo e estações da cabeça fetal mais altas [24 ].Ao contrário, a ultrassonografia oferece maior objetividade, precisão e concordância intra e interobservador [[25] , [26] , [27] ]. Para avaliação ultrassonográfica da descida da cabeça fetal, a ultrassonografia transperineal é a abordagem mais recomendada. A sonda de ultrassom pode ser colocada longitudinalmente – no plano sagital mediano – entre os dois grandes lábios, permitindo a visualização da articulação da sínfise púbica e do crânio fetal. Embora as espinhas isquiáticas não possam ser visualizadas diretamente neste plano, estudos usando tomografia computadorizada mostraram que o plano interisquiático fica 3 cm caudal à linha infrapúbica (linha perpendicular tangente à borda inferior da sínfise púbica) [28 ].Neste plano, a descida da cabeça fetal pode ser avaliada qualitativamente pela avaliação da direção da cabeça em relação ao eixo púbico materno ( Fig. 2 A) [29 ]. Em fetos na posição OA, uma direção descendente da cabeça indica que a cabeça está na entrada pélvica. Uma direção horizontal da cabeça sugere que a cabeça atingiu a seção média da pelve. Uma direção ascendente da cabeça (“sinal de cabeça para cima”) indica que a cabeça passou sob a sínfise púbica, atingiu a parte inferior da pelve e está se estendendo em direção à saída (Fig. 2 A e B).

Figura 2

Na ultrassonografia transperineal sagital, a descida da cabeça fetal também pode ser quantificada usando o ângulo de progressão (AoP), definido como o ângulo entre uma linha ao longo do eixo longo do osso púbico e uma tangente à parte óssea mais profunda do crânio fetal (Fig. 2 A e B) [30 ]. Bamberg et al., usando ressonância magnética, estabeleceram que um AoP de 120° corresponde a uma estação clínica da cabeça de 0 [31 ]. Estudos subsequentes definiram limiares adicionais: um AoP de 130° corresponde a uma estação da cabeça de +1 e 140° a uma estação de +2 [31 , 32 ]. Da mesma forma, pode-se medir o ΔAoP, que é a variação do AoP entre o repouso e o empurrão materno [33 ].O ultrassom transperineal também pode ser realizado no plano axial. Usando uma orientação de sonda transversal logo acima da fúrcula posterior entre os dois grandes lábios, a estação da cabeça fetal pode ser quantificada medindo a distância da cabeça ao períneo (HPD). Isso é definido como a menor distância entre o limite ósseo externo do crânio fetal e a borda do transdutor (períneo) (Fig. 2 C). Dois métodos são descritos: 1) o HPD comprimido envolve a compressão total dos tecidos moles do períneo contra o osso púbico [34 ], 2) o HPD não comprimido não envolve nenhum tipo de compressão do períneo [35 ]. Existem discrepâncias nos estudos quanto à reprodutibilidade do HPD comprimido, com alguns deles mostrando uma excelente reprodutibilidade [36 ], enquanto outros mostram o contrário [[25] , [26] , [27] ]. Isso pode estar relacionado aos diferentes níveis de compreensão sobre o quanto se deve comprimir o períneo durante o exame. Até o momento, não está claro se o HPD não compactado pode produzir melhores resultados.Para fins práticos, um HPD comprimido de 36 mm, 31 mm e 25 mm corresponde a estações de cabeça de 0, +1 e +2, respectivamente [32 ]. Alternativamente, os valores equivalentes para HPD não comprimido são 60 mm, 50 mm e 40 mm [35 , 37 , 38 ]. O ΔHPD também pode ser avaliado como a diferença no HPD durante o repouso e os esforços de empurrar maternos [39 ].O ângulo da linha média, calculado no plano axial, é usado principalmente para avaliar a rotação da cabeça fetal, em vez da estação [7 ]. Ele mede o ângulo entre o eixo anteroposterior da pelve materna e a linha média do cérebro fetal, refletindo o grau de rotação interna durante o trabalho de parto. À medida que o trabalho de parto progride, a cabeça fetal normalmente gira de uma orientação transversal para uma vertical antes de passar pela extensão [14 ]. No entanto, a rotação da cabeça fetal pode ocorrer em vários níveis no canal de parto e em diferentes estágios do trabalho de parto [40 ].Um estudo observacional envolvendo apenas fetos com osteoartrite sugeriu uma associação entre o grau de rotação da cabeça fetal e a posição fetal. Os autores relataram que uma rotação ≥45° correspondeu a uma posição cefálica ≤ +2 em 98,6% dos casos, enquanto uma rotação <45° correspondeu a uma posição cefálica ≥ +3 em 83,7% dos casos [7 ]. No entanto, este estudo não fornece evidências suficientes para apoiar o uso do ângulo da linha média como uma medida direta da posição fetal, sendo necessárias mais pesquisas para validar essa relação.A principal limitação em estudos de ultrassom que avaliam a descida da cabeça fetal é a falta de estratificação pela posição da cabeça fetal. Os padrões de descida diferem entre as posições OA e OP. Os fetos OP não seguem de forma ideal a curva do canal de parto e descem mais profundamente na pelve materna antes de estender a cabeça [41 ]. A maioria dos estudos incluiu uma grande maioria de fetos OA, tornando incerto se os limiares definidos para a estação da cabeça fetal (como mencionado acima) se aplicam de forma igual e precisa às posições não OA [42 ].

2.3 . Atitude da cabeça fetal

A atitude da cabeça fetal indica o grau de flexão ou deflexão da cabeça [14 ]. Em apresentações de vértice bem flexionadas, a fontanela posterior é palpável durante o exame vaginal. Na apresentação deflexionada, outros marcos anatômicos, como a fontanela anterior (apresentação sincipital), testa e sobrancelhas (apresentação de sobrancelhas) ou nariz e boca (apresentação de face) são identificados como a parte de apresentação durante o exame vaginal [14 ,43 ].A ultrassonografia transabdominal permite a avaliação e quantificação da flexão/deflexão da cabeça fetal. Para fetos OA e OT, a flexão é avaliada no plano sagital usando o ângulo occipital-espinhal (OSA), o ângulo entre uma linha tangente à coluna cervical posterior e uma linha tangente ao occipital fetal (Fig. 3 A) [5 ]. Um OSA flexionado em apresentações de vértice mede ≥109° [5 ,44 ].

Figura 3

Para fetos OP, a flexão é avaliada no plano sagital usando uma abordagem qualitativa [45 ,46 ] ou medindo o ângulo queixo-peito (CCA) [6 ]. Este ângulo é formado por linhas tangenciais ao eixo mais longo do esterno fetal e a pele que cobre a parte inferior do queixo fetal (Fig. 3 B). Fetos OP bem flexionados geralmente apresentam valores de CCA < 35°. A medição do CCA requer experiência com ultrassom intraparto; portanto, recomendamos que operadores inexperientes primeiro se familiarizem com a avaliação qualitativa da deflexão da cabeça fetal em fetos OP antes de tentar medições quantitativas [45 , 46 ].Apresentações deflexionadas em fetos não-OP ou OP geralmente demonstram uma OSA mais estreita (<109°) ou CCA maior (>35°), respectivamente, ambas associadas à distocia de parto e partos operatórios [5 , 6 ]. Embora não existam limites estabelecidos para classificar subtipos de deflexão da cabeça fetal, a avaliação qualitativa usando ultrassom transabdominal é possível [ 45 ]. As evidências sobre este tópico permanecem limitadas, principalmente provenientes de pequenas séries de casos. Em fetos OP ou OT, o ultrassom sagital médio transperineal pode distinguir entre apresentações de sobrancelhas e de face: as apresentações de sobrancelhas mostram a órbita fetal abaixo da sínfise púbica materna [ [45] , [47] , [48] ], enquanto as apresentações de face revelam a ponte nasal neste local [ 49 ]. Além disso, o ultrassom axial transperineal em apresentações de face pode documentar a boca e as bochechas fetais e determinar a posição do mento [50 ].Assinclitismo é definido como um desalinhamento da cabeça fetal no canal de parto, onde um osso parietal precede a sutura sagital, sendo mais frequentemente encontrado em posições OT. Pode ser identificado por meio de ultrassom axial transperineal, onde o eco da linha média do cérebro fetal (que corresponde à sutura sagital do crânio) não pode ser claramente visualizado com uma insonação perpendicular [51 ]. Inclinar a sonda de ultrassom posteriormente em direção ao sacro/reto ou anteriormente em direção à sínfise púbica pode permitir a visualização do eco da linha média no assinclitismo anterior ou posterior, respectivamente [9 , 52 ].O assinclitismo lateral foi descrito recentemente entre fetos não engajados com progresso lento do trabalho de parto e é caracterizado por uma inclinação lateral (direita ou esquerda) da sutura sagital [ 53 ]. Pode ser suspeitado na ultrassonografia axial transabdominal, quando o tórax fetal exibindo a visão do coração de quatro câmaras e o perfil da face são visualizados simultaneamente, sugerindo uma torção lateral da cabeça fetal em qualquer um dos ombros [54 ].

3. Indicação de ultrassom intraparto

3.1 . Prolongamento ou interrupção do primeiro estágio do trabalho de parto

A interrupção do trabalho de parto no primeiro estágio está associada a resultados maternos ou neonatais adversos [ 55 ]. O tratamento geralmente envolve o uso de ocitocina e amniotomia para acelerar o progresso do trabalho de parto ou parto cesáreo em caso de progressão malsucedida [ 56 ]. A ultrassonografia intraparto pode auxiliar na identificação de quais fetos podem atingir o parto vaginal em comparação com aqueles que podem se beneficiar do parto cesáreo precoce [ 57 ].A avaliação da posição da cabeça fetal é o primeiro passo na avaliação da progressão do trabalho de parto. Em fetos em posições OA ou OT, o grau de flexão da cabeça fetal usando o OSA deve ser avaliado. Um OSA menor que 109°, indicativo de má apresentação, tem sido independentemente associado a trabalho de parto prolongado e a um risco aumentado de cesariana [ 5 , 6 ]. Nos casos em que a cabeça fetal está bem flexionada (OSA ≥ 109°), o próximo passo é avaliar a posição da cabeça fetal.As posições cefálicas altas e persistentes, definidas como uma distância comprimida da cabeça ao períneo (DCP) maior que 50 mm ou um ângulo de progressão (AoP) menor que 100°, foram associadas ao trabalho de parto prolongado e a uma maior probabilidade de cesárea [ 58 , 59 ]. Da mesma forma, a posição OP está associada a um maior risco de cesárea [ 63 ]. A presença de deflexão da cabeça fetal, caracterizada por um ângulo queixo-tórax (ACC) maior que 35°, aumenta ainda mais o risco de distocia de parto e parto cesáreo e pode ser identificada de forma confiável por ultrassom [ 6 , 44 ].

3.2 . Prolongamento ou interrupção da segunda fase do trabalho de parto

O manejo de um segundo estágio prolongado do trabalho de parto permanece controverso, pois o progresso lento nem sempre exige um parto rápido. Embora o segundo estágio prolongado esteja associado ao aumento da taxa de parto operatório (cesárea e parto vaginal instrumental) e aos resultados adversos relacionados para a mãe e o bebê [ 64 , 65 ], muitos fetos ainda conseguem parto vaginal espontâneo [ 66 ], melhorando potencialmente os resultados e a satisfação do paciente [ 71 , 68 ].A ultrassonografia pode ajudar a identificar fetos com probabilidade de parto espontâneo, tornando a conduta expectante uma opção razoável [ 69 ]. Os indicadores favoráveis incluem a posição OA e boa descida da cabeça fetal – AoP ≥120°, ΔAoP ≥15°, direção “cabeça para cima” e um ângulo da linha média <35° – todos os quais se correlacionam com maiores taxas de parto vaginal espontâneo [ 7 , 29 , [70] , [71] , [72] ] e menor duração do segundo estágio [ 73 ].A posição OP persistente está fortemente associada à progressão lenta ou à interrupção do segundo estágio do trabalho de parto [ 63 , 74 ], mas seu manejo ideal permanece controverso. A rotação manual profilática não demonstrou benefício claro na melhoria das taxas ou dos resultados de parto vaginal [ 75 , 76 , 77 , 78 ], provavelmente porque a maioria dos fetos OP giram espontaneamente para OA e dão à luz por via vaginal sem intervenção.Identificar fetos com maior risco de posição OP persistente – que têm maior probabilidade de se beneficiar da rotação manual e enfrentar resultados adversos – pode melhorar o manejo [ 24 , 56 , 63 ]. A ultrassonografia intraparto pode detectar fatores de risco, como posição posterior da coluna, estação alta da cabeça fetal (AoP estreita) ou deflexão da cabeça (CCA> 36,5°) [ [79] , [80] , [81] ]. Fetos com tais fatores de risco podem se beneficiar de intervenções oportunas, como rotação manual do occipital [ 24 , 56 , 63 ], enquanto uma política de manejo expectante pode beneficiar mais os fetos sem fatores de risco.

3.3 . Antes de um parto vaginal instrumental

Decidir entre parto vaginal instrumental ou cesárea em casos de parada do trabalho de parto no segundo estágio ou comprometimento fetal intraparto é desafiador. Frequentemente, essa decisão é baseada na avaliação clínica da posição e da estação da cabeça fetal, pois ambas são consideradas fortes preditores do sucesso da DVO [ 82 , 83 ]. Dada a subjetividade e a imprecisão do exame vaginal [ 1 , 4 ], a ultrassonografia intraparto pode servir como uma ferramenta auxiliar para prever a viabilidade da DVO. Um algoritmo de gerenciamento é proposto na Fig. 4 .

Figura 4

Atualmente, várias diretrizes internacionais recomendam a avaliação ultrassonográfica da posição da cabeça fetal antes do parto vaginal instrumental [ 19 , 20 , 84 ]. Essa recomendação é apoiada por ensaios clínicos randomizados que demonstram a superioridade do ultrassom em termos de precisão para o diagnóstico da posição da cabeça fetal sobre o exame vaginal digital[ [15] , [16] , [17] , [18] ]. É importante ressaltar que esses estudos não mostraram melhorias significativas no sucesso do OVD ou nos resultados maternos ou neonatais; no entanto, eles não tinham poder estatístico suficiente para esses resultados. Além disso, o ultrassom também pode orientar o posicionamento ideal do instrumento – fórceps [ 85 ] ou extrator a vácuo [ 86 ] – melhorando a orientação da tração e potencialmente aumentando as taxas de sucesso e os resultados neonatais [ 83 , 87 , 88 ].O engajamento da cabeça fetal (ou seja, estação 0) é outro requisito principal para OVD [ 20 , 89 ]. O OVD de cavidade média – denominado extração instrumental quando a cabeça fetal está em uma estação em 0 ou +1 – está associado a uma maior taxa de falha e resultados adversos [ 82 , 83 ]. O ultrassom parece identificar uma cabeça fetal engatada – AoP ≥120°, HPD comprimido ≤36 mm ou HPD não comprimido ≤60 mm – melhor do que o exame digital vaginal [ 32 , 35 , 38 , 90 , 91 ]. Valores fora desses limites podem indicar uma cabeça fetal não engatada e OVD geralmente deve ser evitado devido às altas taxas de falha [ 38 ].Em caso de OVD de cavidade média, avaliar o delta da descida da cabeça em repouso e durante as contrações também é útil. Um ΔAoP ≥15° ou um ΔHPD ≥ 2 mm correlacionam-se com maiores taxas de sucesso de OVD [ 33 , 39 ]. As decisões em caso de mau posicionamento da cabeça fetal devem envolver obstetras experientes e avaliação individualizada, devido ao aumento do risco de falha e resultados adversos [ 92 , 93 ].OVD de baixa cavidade – denominado parto instrumental de estações da cabeça fetal de +2 ou menos – é geralmente fácil de realizar e as taxas de sucesso são altas [ 82 , 83 ]. Achados ultrassonográficos favoráveis, como AoP ≥140° [ 94 , 95 ], HPD comprimido ≤25 mm ou HPD não comprimido ≤40 mm estão associados a extrações instrumentais fáceis [ 96 , 97 ]. Qualitativamente, uma direção de “cabeça para cima” fetal correlaciona-se bem com OVD bem-sucedida [ 29 ].Embora estudos observacionais apoiem esmagadoramente o uso do ultrassom para avaliar a posição e a estação da cabeça antes da OVD [ 98 ], o único ensaio clínico randomizado não conseguiu mostrar uma melhora nos resultados maternos, neonatais ou de parto [ 18 ]. No entanto, este estudo foi interrompido precocemente devido à futilidade após o recrutamento de 222 pacientes (planejado para 600 pacientes); portanto, tornando-o insuficiente para avaliar a morbidade materna e neonatal como um resultado primário [ 99 ].

4. Perspectivas futuras

4.1 . Ultrassom intraparto em trabalho de parto normal

O monitoramento do trabalho de parto normal com ultrassom intraparto é viável [ 100 ] e levou ao conceito de “sonopartograma” [ 103 ]. Potencialmente, o “sonopartograma” poderia substituir os partogramas tradicionais, fornecendo parâmetros de trabalho de parto mais precisos e confiáveis [ 102 , 103 ]. A avaliação ultrassonográfica dos parâmetros do trabalho de parto é mais objetiva e reprodutível, melhor tolerada por pacientes grávidas [ 10 , 11 ] e menos invasiva do que o exame vaginal digital, com riscos de infecção reduzidos, especialmente após a ruptura de membranas [ 12 ]. Pesquisas futuras devem ter como objetivo desenvolver curvas ultrassonográficas de trabalho de parto, comparar seu desempenho com métodos tradicionais [ 104 ], garantindo que não levem a intervenções desnecessárias ou resultados maternos ou neonatais adversos [ 105 , 106 ].

4.2 . Etiologia da prisão trabalhista

A classificação da distocia de parto continua sendo um desafio devido à sua etiologia multifatorial. A ultrassonografia intraparto oferece uma abordagem mais precisa para identificar a causa subjacente, integrando avaliações da posição, posição e atitude da cabeça fetal em um algoritmo estruturado para orientar o manejo do parto. Como exemplo, apresentamos um algoritmo desenvolvido para a classificação da distocia de parto em primeiro estágio com base em dados de múltiplos estudos. No entanto, esse algoritmo destina-se apenas a fins de pesquisa e ainda não foi validado para uso clínico (Fig. 5 ).

Figura 5

Certos parâmetros do trabalho de parto, como posição OP e cabeças fetais deflexionadas, estão independentemente associados à distocia de parto no primeiro estágio. No entanto, Dall’Asta et al. propuseram que a combinação da posição e atitude da cabeça fetal pode fornecer mais informações sobre a etiologia da parada do parto. Seu estudo descobriu que uma cabeça fetal bem flexionada em uma estação alta — definida como OSA/AoP > 1,19 ou OSA/HPD < 2,72 — é provavelmente indicativa de desproporção cefalopélvica, pois esses casos frequentemente envolvem uma maior proporção peso ao nascer/materna [60 , 61 ]. Por outro lado, fetos bem flexionados em estações mais baixas — definidas como OSA/AoP ≤ 1,19 ou OSA/HPD ≥ 2,72 — têm maior probabilidade de atingir o parto vaginal [ 58 , 62 ], sugerindo que contrações uterinas abaixo do ideal são a principal causa da distocia [ 60 , 61 ]. Nesses casos, o aumento do trabalho de parto pode potencialmente melhorar a progressão do trabalho de parto [ 24 , 43 , 62 ].

4.3 . Parâmetros adicionais de trabalho

O uso de ultrassom intraparto pode se estender a outros parâmetros do trabalho de parto, como dilatação cervical, caput succedaneum [ 107 , 108 ] e moldagem da cabeça fetal [ 23 , 109 ]. Essa abordagem é viável e pode permitir uma medição mais objetiva e repetível em comparação ao exame digital vaginal. As medições ultrassonográficas da pelve materna, como o conjugado obstétrico [ 110 , 111 ] e o ângulo do arco subpúbico [ 112 , 113 ] podem ajudar na previsão pré-natal da distocia de parto [ 114 ]. No entanto, há uma falta de estudos que avaliem o tamanho da pelve materna como um preditor intraparto de distocia de parto ou OVD falhado. Mais estudos são necessários para avaliar a utilidade desses parâmetros adicionais e no manejo clínico do trabalho de parto.

4.4 . Inteligência artificial

A inteligência artificial, especialmente o aprendizado profundo, está se expandindo rapidamente na obstetrícia, com aplicações significativas em imagens de ultrassom [ 115 ]. Recentemente, modelos de aprendizado profundo estão se tornando disponíveis para avaliar vários parâmetros do trabalho de parto, como a posição da cabeça fetal [116 , 117 ] e a estação [ 118 , 119 ]. Esses modelos podem oferecer aos obstetras – especialmente aqueles com menos experiência – uma ferramenta confiável e eficiente para reconhecer características-chave durante o ultrassom intraparto. Futuros modelos de inteligência artificial devem analisar e integrar automaticamente vários parâmetros ultrassonográficos para fornecer aos parteiros um suporte à decisão no gerenciamento da parada do trabalho de parto, particularmente ao optar entre OVD e cesárea para parto acelerado no segundo estágio.

5. Conclusões​

A ultrassonografia intraparto revolucionou a obstetrícia, oferecendo um método objetivo e reprodutível para avaliar a progressão do trabalho de parto. Ao fornecer informações precisas sobre os principais parâmetros do trabalho de parto (posição, posição e atitude da cabeça fetal), ela supera os métodos clínicos tradicionais em precisão diagnóstica e facilita intervenções oportunas e individualizadas, que provavelmente otimizarão os resultados maternos e neonatais.Nas últimas duas décadas, houve grandes avanços na área da ultrassonografia intraparto, especialmente no manejo da distocia de parto e na previsão de falha na DVO. A incorporação da ultrassonografia à prática clínica de rotina representa um grande avanço na obstetrícia moderna, com o potencial de melhorar os resultados e priorizar abordagens centradas na paciente.Pesquisas futuras devem se concentrar na validação de modelos preditivos, na padronização de limiares ultrassonográficos e na exploração de novos parâmetros de trabalho de parto. O desenvolvimento de “sonopartogramas” e ferramentas de diagnóstico assistidas por IA pode aprimorar ainda mais os cuidados durante o parto, permitindo o monitoramento preciso da progressão do trabalho de parto e minimizando intervenções desnecessárias ou potencialmente prejudiciais.

6. Pontos de prática

  • O ultrassom fornece avaliações mais precisas da posição da cabeça do feto, estação e grau de flexão em comparação ao exame vaginal digital.
  • A posição da cabeça fetal pode ser avaliada usando o ângulo de progressão, a distância da cabeça ao períneo e a direção da cabeça.
  • A atitude da cabeça fetal pode ser avaliada usando o ângulo occipital-espinhal para fetos posteriores não occipitais e o ângulo queixo-peito para fetos posteriores occipitais.
  • O ultrassom é melhor tolerado, menos invasivo e associado a um menor risco de infecções do que o exame vaginal digital.
  • As principais indicações para ultrassonografia intraparto são distocia de parto e avaliação antes do parto vaginal operatório.

7. Agenda de pesquisa

  • Como a ultrassonografia intraparto pode ser implementada para monitorar o trabalho de parto normal sem aumentar intervenções desnecessárias?
  • Como vários parâmetros de trabalho de parto podem ser integrados em modelos multivariáveis para melhorar a previsão de anormalidades no trabalho de parto?
  • Como a inteligência artificial pode ser incorporada à prática clínica de rotina na sala de parto para melhorar a tomada de decisões e os resultados?

Declaração de contribuição de autoria do CRediT

Ruben Ramirez Zegarra: Redação – rascunho original, Metodologia, Conceitualização. 

Esteban Lizarraga Cepeda: Redação – rascunho original, Recursos, Conceitualização. 

Tullio Ghi: Redação – revisão e edição, Metodologia, Conceitualização.

Declaração de interesses conflitantes

Os autores relatam não haver conflito de interesses.

Síndromes Hipertensivas no Ciclo Gravídico-Puerperal

🌸 ORIENTAÇÕES SOBRE SÍNDROMES HIPERTENSIVAS NA GRAVIDEZ – BÁSICO DO BÁSICO

O que são as síndromes hipertensivas?

São doenças que causam pressão alta durante a gestação e podem trazer riscos para a mãe e o bebê.

Principais tipos:
Hipertensão gestacional: pressão alta que surge depois da 20ª semana de gravidez, sem proteína na urina.
Pré-eclâmpsia: pressão alta associada à perda de proteínas pela urina e outros sinais de gravidade.
Eclampsia: quando ocorrem convulsões em mulheres com pré-eclampsia.
Hipertensão crônica: pressão alta que já existia antes da gravidez.


🚨 Sinais de alerta

Procure atendimento imediato se tiver:
🔹 Dor de cabeça forte que não melhora
🔹 Visão borrada ou pontos brilhantes
🔹 Inchaço repentino do rosto, mãos ou pernas
🔹 Dor forte na parte alta da barriga
🔹 Falta de ar
🔹 Convulsões


🩺 Cuidados essenciais

✔ Acompanhar o pré-natal regularmente
✔ Controlar o ganho de peso
✔ Medir a pressão em todas as consultas
✔ Fazer exames de urina para verificar proteína
✔ Tomar corretamente os remédios prescritos
✔ Reduzir o sal e evitar alimentos ultraprocessados


🍎 Orientações sobre alimentação

✅ Prefira frutas, verduras, legumes, carnes magras e cereais integrais
✅ Beba bastante água
✅ Evite refrigerantes e bebidas energéticas
✅ Não fume nem consuma álcool


🧘 Atividades e bem-estar

✔ Se autorizado pelo médico, faça caminhadas leves
✔ Evite esforços físicos intensos
✔ Descanse com as pernas elevadas


⚠ Riscos se não houver controle adequado

Se a pressão não for controlada, pode haver:
⚠ Descolamento de placenta
⚠ Restrição do crescimento do bebê
⚠ Trabalho de parto prematuro
⚠ Convulsões e complicações graves


💬 Pergunte sempre

❓ Qual é minha meta de pressão arterial?
❓ Preciso usar medicação?
❓ Quando devo retornar ao consultório?


💖 Conte com sua equipe de saúde em todas as fases!


Educação do paciente: Pressão alta e gravidez (noções básicas)

Pessoas com pressão alta podem ter uma gravidez normal?

Sim. A maioria das pessoas com pressão alta antes da gravidez terá uma gravidez normal. Mas pessoas com pressão alta antes da gravidez têm maior probabilidade de apresentar certos problemas durante a gravidez. Estes podem incluir:

● Pré-eclâmpsia – Pessoas com pré-eclâmpsia têm pressão alta e excesso de proteína na urina, ou problemas em certos órgãos. A pré-eclâmpsia geralmente ocorre durante a segunda metade da gravidez e pode ser uma condição perigosa. Pode causar problemas no crescimento do bebê no útero da mãe. Também pode afetar o fígado, os rins, o sangue, o coração, os olhos e o sistema nervoso da mãe.

● Descolamento prematuro da placenta – Durante a gravidez, a placenta é o órgão que leva nutrientes e oxigênio ao bebê e transporta os resíduos. Ela está presa à parede interna do útero. O descolamento prematuro da placenta ocorre quando parte ou toda a placenta se separa do útero antes do nascimento do bebê. Se isso acontecer, o bebê pode não receber nutrientes e oxigênio suficientes.

● Crescimento lento do bebê – O bebê pode ser pequeno e não crescer normalmente.

O que devo fazer antes de tentar engravidar?

Converse com seu médico. Se você estiver tomando medicamentos para pressão arterial e sua pressão arterial estiver bem controlada, seu médico pode querer trocá-la por um medicamento diferente, mais seguro durante a gravidez.

Se sua pressão arterial não estiver bem controlada, seu médico trabalhará com você para tratá-la.

Farei exames durante a gravidez?

Sim. Em cada consulta, o médico ou enfermeiro verificará sua pressão arterial e o crescimento do seu bebê. Você também fará exames para verificar a saúde do seu bebê em diferentes momentos da gravidez.

Preciso tomar remédios durante a gravidez?

Depende de quão alta está sua pressão arterial.

Quando seu médico ou enfermeiro lhe informar sua pressão arterial, ele dirá dois números. Por exemplo, ele pode dizer que sua pressão arterial é “130 por 80”. Seu médico recomendará medicamentos se:

● Sua pressão arterial “sistólica” (o número superior) é 140 ou superior, ou

● Sua pressão arterial “diastólica” (o número de baixo) é 90 ou superior.

Se você começar a tomar remédio para pressão arterial ou mudar para um novo medicamento, seu médico garantirá que seja seguro tomá-lo durante a gravidez.

Seu médico também pode recomendar que você tome aspirina em baixas doses durante o segundo e terceiro trimestres de gravidez (após 12 semanas). Isso pode reduzir o risco de pré-eclâmpsia. Não tome aspirina ou qualquer outro medicamento, a menos que seu médico ou enfermeiro diga que é seguro.

Quais sintomas devo observar durante a gravidez?

Seu médico ou enfermeiro conversará com você sobre como reconhecer sinais de pré-eclâmpsia ou descolamento prematuro da placenta, ou outros problemas, durante a gravidez.

Ligue para seu médico ou enfermeiro imediatamente se:

● Você não sente seu bebê se mexer tanto quanto de costume.

● Você começa a ter contrações. Uma contração ocorre quando o músculo do útero se contrai. Isso pode causar dor e endurecer a barriga.

● Você tem dor de barriga.

● Você tem sangramento na vagina.

● Você apresenta algum sintoma de pré-eclâmpsia. Estes podem incluir:

•Dor de cabeça forte

•Alterações na visão, como visão turva ou flashes de luz

•Dor na parte superior da barriga

Posso ter um parto vaginal normal?

Sim. A maioria das pessoas pode ter um parto vaginal normal.

Meu bebê será saudável?

Provavelmente. Se você tem pressão alta durante a gravidez, é mais provável que dê à luz antes do normal. Isso porque, se você tiver pré-eclâmpsia, descolamento prematuro da placenta ou um bebê pequeno para a idade, o médico pode precisar fazer o parto prematuro. Mas se sua pressão arterial for controlada durante a gravidez, há boas chances de que seu bebê seja saudável.

O que acontecerá depois que eu der à luz?

Seu médico ou enfermeiro continuará verificando sua pressão arterial. Eles também solicitarão que você compareça para uma verificação de pressão arterial, ou que você mesma verifique sua pressão arterial em casa, vários dias depois. Isso ocorre porque a pressão arterial às vezes cai logo após o parto, mas depois volta a subir. Se isso acontecer, seu médico poderá recomendar que você retome o uso de medicamentos para pressão arterial (se você parou durante a gravidez) ou troque de medicamento.


Educação do paciente: Pré-eclâmpsia (além do básico)

INTRODUÇÃO

Existem quatro causas principais de hipertensão (pressão alta) durante a gravidez:

Pré-eclâmpsia – A pré-eclâmpsia é definida como o início de hipertensão arterial, acompanhado de sinais e/ou sintomas de lesão orgânica em uma gestante durante a última metade da gestação (após 20 semanas de gestação). Também pode ocorrer pela primeira vez logo após o parto. Muitos órgãos podem ser afetados, incluindo os rins (levando ao excesso de proteína na urina, chamado proteinúria), o fígado e o cérebro (levando a dores de cabeça, alterações na visão e, ocasionalmente, convulsões). A lesão orgânica geralmente se resolve em alguns dias ou semanas após o parto.

Hipertensão gestacional (também chamada de hipertensão transitória) – A hipertensão gestacional é definida como o início da hipertensão em uma gestante durante a última metade da gestação (após 20 semanas de gestação). Ao contrário da pré-eclâmpsia, não há outros sinais e/ou sintomas de lesão orgânica, como proteína na urina (proteinúria). Com o tempo, algumas pessoas com hipertensão gestacional desenvolverão proteinúria ou outros sinais de pré-eclâmpsia e serão consideradas como portadoras de pré-eclâmpsia, enquanto outras serão diagnosticadas com hipertensão crônica devido à pressão arterial persistentemente alta três meses após o parto.

Hipertensão crônica – Hipertensão crônica é definida como hipertensão antes da gravidez, independentemente de a pessoa estar ou não tomando medicação. A hipertensão crônica também deve ser suspeitada em gestantes que apresentam hipertensão antes da 20ª semana de gestação, embora o diagnóstico só possa ser confirmado após o término da gestação.

Pré-eclâmpsia sobreposta à hipertensão crônica – Este termo é usado para descrever gestantes com hipertensão crônica que desenvolvem pré-eclâmpsia após a 20ª semana de gestação.

Este tópico revisará a pressão alta relacionada à pré-eclâmpsia, a prevenção e o tratamento da pré-eclâmpsia, as possíveis complicações da pré-eclâmpsia e o prognóstico a longo prazo.

O QUE É PRÉ-ECLÂMPSIA?

A pré-eclâmpsia é um distúrbio que ocorre apenas em gestantes e puérperas. Caracteriza-se pelo aparecimento de hipertensão e sinais e/ou sintomas de disfunção orgânica terminal (como lesões renais, hepáticas, plaquetárias, pulmonares e cerebrais), diagnosticados após 20 semanas de gestação. A hipertensão é diagnosticada quando há pressões arteriais sistólicas frequentes ou persistentes ≥ 140 mmHg e/ou diastólicas ≥ 90 mmHg. Uma única elevação da pressão arterial não constitui diagnóstico de hipertensão.

A pré-eclâmpsia às vezes é chamada por outros nomes, incluindo hipertensão ou toxemia induzida ou associada à gravidez.

Nos Estados Unidos, a pré-eclâmpsia ocorre em 3 a 4% das gestações. Noventa por cento desses casos ocorrem após 34 semanas de gestação, principalmente no termo (após 37 semanas de gestação).

QUEM CORRE RISCO DE TER PRÉ-ECLÂMPSIA?

Qualquer gestante pode desenvolver pré-eclâmpsia. No entanto, algumas pessoas apresentam maior risco do que outras. Gestantes com uma ou mais das seguintes características apresentam maior risco de desenvolver pré-eclâmpsia:

●Primeira gravidez (excluindo abortos espontâneos e abortos espontâneos)

●Hipertensão crônica, doença renal, lúpus ou diabetes antes da gravidez

●Um histórico prévio de pré-eclâmpsia

●Diabetes gestacional

●Gestação múltipla (por exemplo, gêmeos ou trigêmeos)

●História familiar de pré-eclâmpsia em uma irmã ou mãe

●Idade inferior a 20 anos e possivelmente superior a 35 a 40 anos

●Obesidade

O QUE CAUSA A PRÉ-ECLÂMPSIA?

A pré-eclâmpsia é provavelmente causada por anormalidades no desenvolvimento da placenta logo no início da gravidez. Posteriormente, pode ocorrer uma série de eventos que podem danificar os vasos sanguíneos por todo o corpo da gestante (nos rins, fígado e cérebro) e causar a síndrome clínica que chamamos de pré-eclâmpsia. A razão pela qual isso acontece com algumas pessoas e não com outras ainda não é completamente compreendida.

QUAIS SÃO OS SINAIS E SINTOMAS DA PRÉ-ECLÂMPSIA?

Materna  —  A maioria das pessoas com pré-eclâmpsia apresenta pressão arterial levemente alta, um pequeno excesso de proteína na urina e não apresenta nenhum sintoma da doença. Por esse motivo, consultas pré-natais para verificar a pressão alta são agendadas com frequência na última metade da gravidez.

A pré-eclâmpsia não melhora por si só durante a gravidez e pode piorar. Isso geralmente ocorre ao longo de vários dias ou semanas, mas pode ocorrer mais rapidamente. Existem vários sinais e sintomas que, se presentes, classificam a pré-eclâmpsia na categoria grave (em oposição à categoria de “pré-eclâmpsia sem características graves”; não há categorias de pré-eclâmpsia leve ou moderada). Apenas um dos sinais/sintomas precisa estar presente para que a pré-eclâmpsia seja considerada grave. Os sintomas podem ser sutis, portanto, as pacientes não devem hesitar em mencionar quaisquer preocupações sobre possíveis sintomas de pré-eclâmpsia ao seu médico.

Os sintomas de que a pré-eclâmpsia progrediu para o estágio grave da doença incluem:

●Dor de cabeça intensa e persistente.

●Problemas visuais (como visão turva ou dupla, pontos cegos, flashes de luz ou linhas onduladas, perda de visão).

●Falta de ar de início recente (devido a líquido nos pulmões).

●Dor no quadrante médio ou superior direito do abdômen (semelhante à azia).

Os sinais de que a pré-eclâmpsia progrediu para o estágio grave da doença incluem:

●Pressão arterial sistólica ≥ 160 mmHg e/ou pressão arterial diastólica ≥ 110 mmHg em mais de uma ocasião, com intervalo de várias horas. Pessoas com pressão arterial nessa faixa apresentam risco aumentado de acidente vascular cerebral.

●Testes renais anormais (por exemplo, creatinina sérica >1,1 mg/dL).

●Baixa contagem de plaquetas (<100.000/mL).

●Anormalidades hepáticas (detectadas por exames de sangue).

●Edema pulmonar (líquido nos pulmões).

●Convulsão (uma ou mais convulsões no contexto de pré-eclâmpsia, sem outras condições que poderiam ter causado a convulsão, é conhecida como eclâmpsia).

Fetal  —  A pré-eclâmpsia pode prejudicar a capacidade da placenta de fornecer nutrição e oxigênio adequados ao feto, o que pode ter os seguintes efeitos:

●Crescimento lento do feto, geralmente observado por um exame de ultrassom.

●Diminuição da quantidade de líquido amniótico ao redor do feto, geralmente observada por um exame de ultrassom.

●Diminuição do fluxo sanguíneo através do cordão umbilical, observada em testes Doppler (realizados durante exame de ultrassom).

●Testes anormais de bem-estar fetal (como um teste não reativo sem estresse ou pontuação baixa no perfil biofísico).

A PRÉ-ECLÂMPSIA PODE SER PREVENIDA?

Não existem testes que prevejam com segurança quem terá pré-eclâmpsia, e não há como preveni-la completamente. Os médicos podem recomendar que pessoas com fatores de risco que as coloquem em risco moderado ou alto de desenvolver pré-eclâmpsia tomem aspirina em baixa dosagem para reduzir esse risco. A melhor estimativa é que a aspirina em baixa dosagem, se tomada na dose e no momento certos, pode prevenir o desenvolvimento de pré-eclâmpsia em cerca de 1 em cada 7 (15%) das pessoas com risco moderado ou alto [ 1 ].

O uso de aspirina em baixas doses geralmente é iniciado no final do primeiro trimestre (por volta de 12 a 14 semanas) e continua no terceiro trimestre da gravidez (geralmente parando na 36ª semana ou no parto).

Tanto o Colégio Americano de Obstetras e Ginecologistas (ACOG) quanto a Força-Tarefa de Serviços Preventivos dos Estados Unidos publicaram diretrizes para a seleção de pessoas com alto risco de desenvolver pré-eclâmpsia que podem se beneficiar do uso de aspirina em baixas doses durante a gravidez . Pessoas com alto risco incluem aquelas com:

●Gravidez anterior com pré-eclâmpsia, especialmente de início precoce e com desfecho adverso

●Gestação multifetal (por exemplo, gêmeos ou trigêmeos)

●Hipertensão crônica

●Diabetes mellitus tipo 1 ou 2

●Doença renal

●Doença autoimune (síndrome do anticorpo antifosfolipídeo, lúpus eritematoso sistêmico)

É possível que pessoas com múltiplos fatores de risco menos proeminentes para pré-eclâmpsia também possam se beneficiar da prevenção com aspirina em baixas doses , embora isso não seja recomendado em todos os casos. Não há efeitos colaterais significativos conhecidos com o uso de aspirina em baixas doses durante a gravidez.

COMO A PRÉ-ECLÂMPSIA É TRATADA?

A única cura para a pré-eclâmpsia é o parto do feto e da placenta. A medicação pode reduzir a pressão arterial e, assim, o risco de AVC na mãe, mas não melhora as anormalidades subjacentes na placenta e, portanto, não previne a progressão da doença.

O manejo de gestações complicadas por pré-eclâmpsia depende da idade gestacional e da presença de características graves da doença. O método de parto (vaginal ou cesárea) depende de uma série de fatores, como a posição do feto, a dilatação e o apagamento (afinamento) do colo do útero e a condição da mãe e do feto. Na maioria dos casos, o parto vaginal é possível.

Para induzir o parto (estimular a contração uterina), a ocitocina (Pitocin) é administrada por via intravenosa. Às vezes, um processo chamado “amadurecimento cervical” é realizado antes do início da ocitocina.

Se o trabalho de parto não progredir ou se surgirem complicações que exijam o parto rápido, uma cesárea pode ser realizada.

A termo  —  Gestações complicadas por pré-eclâmpsia com ≥ 37 semanas (ou seja, a termo) são realizadas para que a doença comece a se resolver e para minimizar o risco de danos à mãe ou ao feto decorrentes do agravamento da pré-eclâmpsia. Fetos a termo ou próximos a ele não apresentam alto risco de complicações decorrentes do parto prematuro e geralmente não precisam passar tempo em uma creche especializada.

Antes do termo  —  Se a pré-eclâmpsia se desenvolver antes do termo e não houver características graves da doença, pode ser possível adiar o parto para 37 semanas para dar ao feto mais tempo para crescer e amadurecer. No entanto, se surgirem características graves de pré-eclâmpsia, o parto geralmente é necessário para prevenir complicações na mãe ou no feto. Os motivos mais comuns para o parto em pessoas com pré-eclâmpsia estão listados na tabela ( tabela 1 ).

Tabela 1 : Indicações de parto na pré-eclampsia

≥37 semanas de gravidez
Plaquetas <100.000/microL (com base no exame de sangue)
Função hepática ou renal anormal
Descolamento prematuro da placenta (quando a placenta se separa do útero)
Dor de cabeça persistente ou alterações na visão
Dor abdominal superior intensa e persistente
Problemas com o feto, como restrição de crescimento, redução do fluxo sanguíneo através do cordão umbilical ou diminuição do líquido amniótico

É importante ressaltar que não há benefício para a mãe em adiar o parto após o diagnóstico de pré-eclâmpsia. A decisão de adiar o parto visa dar ao feto mais tempo para crescer e se desenvolver.

Embora o parto esteja sendo adiado em pessoas com pré-eclâmpsia sem características graves antes de 37 semanas, a mãe e o feto são monitorados de perto, e esteroides para reduzir os riscos de parto prematuro no recém-nascido podem ser administrados:

Monitoramento materno – Em caso de atraso no parto, a mãe e o feto serão monitorados, o que geralmente envolve internação hospitalar. O monitoramento materno inclui aferições frequentes da pressão arterial e exames de sangue para verificar a função hepática e renal, além da contagem de plaquetas. Ocasionalmente, essas pacientes podem ser autorizadas a ficar em casa, autoavaliar a pressão arterial e fazer consultas frequentes. Pessoas monitoradas em casa devem contatar seu médico imediatamente se desenvolverem quaisquer sintomas de doença grave.

Monitoramento fetal – O monitoramento fetal inclui uma combinação de testes sem estresse e exames de ultrassom, além do monitoramento materno do movimento fetal (por exemplo, contagem de chutes).

O teste sem estresse é realizado para monitorar a condição do feto. É feito medindo a frequência cardíaca do feto com um pequeno dispositivo colocado no abdômen da mãe. O dispositivo usa ondas sonoras (ultrassom) para medir a frequência cardíaca do feto ao longo do tempo, geralmente por 20 a 40 minutos. Normalmente, a frequência cardíaca basal do feto deve estar entre 110 e 160 batimentos por minuto. Após 34 semanas, um aumento na frequência cardíaca deve ocorrer periodicamente; o aumento deve ser de pelo menos 15 batimentos por minuto acima da frequência cardíaca basal por 15 segundos. O teste é considerado tranquilizador (“reativo”) se dois ou mais aumentos (acelerações) da frequência cardíaca fetal forem observados em um período de 20 minutos. Testes adicionais podem ser necessários se esses aumentos não forem observados após o monitoramento por 40 minutos. Em geral, pacientes ambulatoriais são submetidos a testes fetais duas vezes por semana, enquanto pacientes internados geralmente são testados com mais frequência.

A ultrassonografia é usada para monitorar o crescimento do feto, avaliar seu bem-estar e avaliar o fluxo sanguíneo através do cordão umbilical (chamado teste Doppler). Um perfil biofísico avalia o bem-estar usando a ultrassonografia para avaliar os movimentos do feto, a atividade respiratória, a movimentação dos braços e pernas e o volume do líquido amniótico, atribuindo uma pontuação a cada uma dessas variáveis. Uma pontuação alta é tranquilizadora, enquanto uma pontuação baixa pode indicar que o feto se beneficiaria do parto. Exames de ultrassonografia para estimar o peso fetal são normalmente realizados a cada três ou quatro semanas.

Corticoesteroides – Fetos prematuros correm o risco de problemas respiratórios, pois seus pulmões podem não estar totalmente desenvolvidos. Gestantes com probabilidade de parto prematuro (antes de 34 semanas de gestação) geralmente recebem duas injeções de esteroides (por exemplo, betametasona ) para acelerar o desenvolvimento pulmonar fetal. Os esteroides também diminuem outras complicações potenciais do parto prematuro, como hemorragia intraventricular (sangramento cerebral). Um único ciclo de tratamento inclui duas injeções administradas com 24 horas de intervalo, e o benefício total do tratamento ocorre de 24 a 48 horas após a primeira injeção.

O QUE ACONTECE DURANTE O TRABALHO DE PARTO?

Como pessoas com pré-eclâmpsia grave podem desenvolver eclâmpsia (convulsões), elas são tratadas com magnésio intravenoso (IV) durante o trabalho de parto e geralmente por 24 horas após o parto para prevenir convulsões. O magnésio intravenoso é seguro para o feto.

A hipertensão grave é tratada com um ou mais medicamentos intravenosos para pressão alta para reduzir o risco de um derrame materno.

O QUE ACONTECE APÓS O PARTO?

A pressão alta e a proteína na urina desaparecem após o parto, geralmente em poucos dias, mas às vezes levam semanas. A pressão arterial levemente elevada ao longo de algumas semanas ou meses geralmente não é prejudicial. A hipertensão grave deve ser tratada, e algumas pessoas precisarão de medicação para pressão alta após a alta hospitalar. A medicação pode ser descontinuada quando a pressão arterial retornar aos níveis normais, geralmente em até seis semanas. Seu médico pode recomendar o monitoramento da pressão arterial após a alta hospitalar, no consultório ou em casa, e novamente em aproximadamente 10 a 14 dias para confirmar a resolução da hipertensão.

A pressão arterial que continua elevada além de 12 semanas após o parto provavelmente não está relacionada à pré-eclâmpsia e pode exigir tratamento a longo prazo.

Pessoas com pré-eclâmpsia parecem apresentar maior risco de doenças cardiovasculares mais tarde na vida, inclusive durante a pré-menopausa. Elas devem discutir esse risco com seus profissionais de saúde. Modificações no estilo de vida (alimentação saudável, evitar obesidade e tabagismo) e o controle de distúrbios lipídicos, diabetes e hipertensão (caso esses distúrbios se desenvolvam) podem ajudar a reduzir o risco de problemas cardiovasculares.

A PRÉ-ECLÂMPSIA ACONTECERÁ NOVAMENTE EM GRAVIDEZES FUTURAS?

Pessoas que desenvolvem pré-eclâmpsia apresentam risco aumentado de desenvolvê-la em uma gravidez subsequente. Aquelas com pré-eclâmpsia sem características graves perto do termo têm apenas 5% mais chances de desenvolvê-la novamente. No entanto, aquelas que desenvolveram características graves de pré-eclâmpsia e deram à luz antes de 30 semanas de gestação apresentam alto risco (até 70%) de pré-eclâmpsia em gestações futuras.

RESUMO

O que é pré-eclâmpsia? – A pré-eclâmpsia é um distúrbio que ocorre apenas em gestantes e puérperas. É definida pelo aparecimento de hipertensão (pressão arterial sistólica ≥ 140 mmHg e/ou pressão arterial diastólica ≥ 90 mmHg), além de sintomas e/ou sinais de lesão renal, hepática, plaquetária, pulmonar e/ou cerebral após 20 semanas de gestação ou nos primeiros dias após o parto. A maioria das pessoas com pré-eclâmpsia apresenta apenas pressão arterial alta e proteína na urina, mas algumas desenvolvem sintomas e/ou outros sinais da doença, com ou sem proteinúria. Pessoas com sintomas, certas anormalidades nos exames de sangue e/ou pressão arterial gravemente alta (pressão arterial sistólica ≥ 160 mmHg e/ou pressão arterial diastólica ≥ 110 mmHg) são consideradas portadoras da forma grave da doença.

Com que frequência a pré-eclâmpsia ocorre e como ela pode ser prevenida? – A pré-eclâmpsia ocorre em 3 a 4% das gestações nos Estados Unidos. Não se sabe por que algumas pessoas desenvolvem pré-eclâmpsia e outras não. Atualmente, não há testes que possam prever com segurança quem desenvolverá a doença, e não há como preveni-la completamente. Tomar aspirina em baixas doses do final do primeiro trimestre até o terceiro trimestre parece reduzir o risco de desenvolver pré-eclâmpsia em algumas pessoas com alto risco de desenvolver a doença.

Quais são os sintomas e sinais da pré-eclâmpsia? – A maioria das pessoas com pré-eclâmpsia não apresenta sintomas. A doença pode progredir rapidamente; os sintomas podem incluir dor de cabeça, problemas de visão, falta de ar e dor na parte superior do abdômen. Os sinais podem incluir níveis elevados de creatinina ou enzimas hepáticas no sangue, baixa contagem de plaquetas e/ou líquido nos pulmões.

Quando o profissional de saúde deve ser chamado? – Uma gestante deve ligar imediatamente para seu médico se apresentar qualquer sinal ou sintoma de doença grave, ou se apresentar diminuição da atividade fetal, sangramento vaginal, dor abdominal ou contrações uterinas frequentes.

Como a pré-eclâmpsia é tratada?

• A única cura para a pré-eclâmpsia é a expulsão do feto e da placenta. A redução da atividade física, mas não o repouso absoluto, e o uso de medicamentos para pressão alta podem reduzir a pressão arterial, mas não impedem o agravamento da pré-eclâmpsia nem reduzem o risco de suas complicações.

• Se os exames que monitoram a condição da mãe ou do feto apresentarem resultados preocupantes, o profissional de saúde poderá recomendar o parto. O parto vaginal geralmente é possível.

• Como pessoas com pré-eclâmpsia grave podem desenvolver convulsões (chamadas eclâmpsia), a maioria é tratada com medicamentos anticonvulsivantes durante o trabalho de parto e geralmente por 24 horas após o parto. O sulfato de magnésio intravenoso é o medicamento mais comumente usado para prevenir convulsões. É seguro tanto para a mãe quanto para o feto.

O que acontece após o parto? – A pressão alta e a proteína na urina desaparecem após o parto, geralmente em poucos dias ou semanas. No entanto, algumas mulheres precisam de medicamentos para reduzir a pressão alta após a alta hospitalar.

Acontecerá novamente? – A maioria das pessoas que apresentam pré-eclâmpsia sem sintomas graves não a apresentará novamente em uma gravidez futura. O risco de recorrência é maior em mulheres com sintomas graves de pré-eclâmpsia, especialmente quando ocorrem no segundo trimestre.

Existem riscos a longo prazo? – Pessoas que desenvolvem pré-eclâmpsia parecem ter maior risco de desenvolver doenças cardiovasculares mais tarde na vida, portanto, cuidados de saúde regulares podem ser particularmente importantes para esse grupo. Pessoas que tiveram pressão alta durante a gravidez devem verificar a pressão arterial pelo menos uma vez por ano. Elas também podem reduzir o risco de ter pressão alta mais tarde na vida mantendo um peso saudável, limitando a ingestão de sal, evitando o consumo excessivo de álcool e praticando exercícios regularmente.

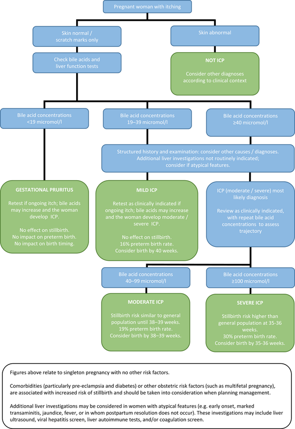
Colestase IntraHepática da Gravidez

Separei os tópicos que considerei mais interessantes do artigo Girling J, Knight CL, Chappell L; Royal College of Obstetricians and Gynaecologists. Intrahepatic cholestasis of pregnancy: Green-top Guideline No. 43 June 2022. BJOG. 2022 Dec;129(13):e95-e114. doi: 10.1111/1471-0528.17206. Epub 2022 Aug 9. PMID: 35942656.

Recomendações principais

  • O diagnóstico de colestase intra-hepática da gravidez (ICP) deve ser considerado em mulheres grávidas que apresentam prurido na pele de aparência normal e aumento da concentração de pico aleatório total de ácido biliar de 19 micromol/L ou mais. [Grau D]
  • Investigações laboratoriais e/ou de imagem adicionais não são recomendadas, a menos que a coceira esteja associada a sintomas clínicos atípicos, à presença de comorbidades relevantes ou em ICP grave de início precoce. Considere investigações pós-natais adicionais em mulheres nas quais a resolução de testes de função hepática anormais é retardada ou não ocorre. [Grau C]
  • Considere discutir o tratamento de mulheres com apresentação grave, muito precoce ou atípica do que parece ser ICP com um hepatologista. [Grau D]
  • Confirme o diagnóstico de ICP no período pós-natal pelo menos 4 semanas após o nascimento, com resolução da coceira e testes de função hepática retornando ao normal (incluindo ácidos biliares). [Grau D]
  • Oriente as mulheres com PIC isolada e gestação única que o risco de natimorto só aumenta acima da taxa populacional quando a concentração sérica de ácido biliar for de 100 micromol/L ou mais.
    • Em mulheres com pico de ácidos biliares de 19–39 micromol/L (ICP leve) e nenhum outro fator de risco, avise-as de que o risco de natimorto é semelhante ao risco de fundo. Considere opções de parto planejado até 40 semanas de gestação ou cuidados pré-natais contínuos de acordo com a orientação nacional.
    • Em mulheres com pico de ácidos biliares de 40–99 micromol/L (ICP moderado) e nenhum outro fator de risco, avise-as de que o risco conhecido de natimorto é semelhante ao risco de fundo até 38–39 semanas de gestação. Considere o parto planejado para 38–39 semanas de gestação.
    • Em mulheres com pico de ácidos biliares de 100 micromol/L ou mais (ICP grave), avise-as de que o risco de natimorto é maior do que o risco de fundo. Considere o parto planejado para 35–36 semanas de gestação. [Grau A]
  • Avise as mulheres com ICP e uma gravidez gemelar que o risco de natimorto é maior em comparação com uma gravidez gemelar sem ICP. [Grau D]
  • Os médicos devem estar cientes de que a ultrassonografia fetal e/ou cardiotocografia (CTG) não predizem ou previnem natimortos na ICP. [Grau D]
  • Avise as mulheres com ICP que a presença de fatores de risco ou comorbidades (como diabetes gestacional e/ou pré-eclâmpsia e/ou gravidez multifetal) parecem aumentar o risco de natimorto e podem influenciar a tomada de decisão sobre o momento do parto planejado. [Grau D]
  • Avise as mulheres que não há tratamentos que melhorem o resultado da gravidez (ou concentrações elevadas de ácido biliar) e que os tratamentos para melhorar a coceira materna têm benefício limitado. [Grau A]
  • Não ofereça rotineiramente ácido ursodesoxicólico com a finalidade de reduzir resultados perinatais adversos em mulheres com ICP. [Grau A]

Que terminologia deve ser usada para descrever as condições?

A maioria dos estudos publicados até o momento incluiu mulheres com ICP diagnosticada com base no prurido e ácidos biliares elevados acima da faixa de referência laboratorial. Em um estudo com 560 mulheres, uma faixa de referência específica para gravidez para ácidos biliares sem jejum foi calculada com um limite superior do normal de 18 micromol/L. 10 À luz da meta-análise e da análise de dados individuais de pacientes mostrando que o risco de natimorto não está relacionado aos níveis de alanina transaminase, mas está relacionado à concentração máxima de ácido biliar, 7 a terminologia sugerida para mulheres grávidas com coceira inexplicável é descrita na Tabela  1 .

Fonte: https://obgyn.onlinelibrary.wiley.com/doi/10.1111/1471-0528.17206

Febre do Oropouche

Seguem alguns vídeos, textos e documentos que estou utilizando para divulgação das principais notícias relacionadas à Febre do Oropouche e sua importância em relação à Saúde Materno-Infantil.

No dia 24/02/2024 o Ministério da Saúde lançou uma nota técnica orientando que as Secretarias Estaduais de Saúde se atentassem para possíveis casos da Febre de Oropouche em outras localidades fora da região amazônica.

Nota Técnica na íntegra está disponível no seguinte endereço CLIQUE AQUI NT 6 MS 23.02.2024


Neste vídeo explico a Nota Técnica que coloca um caso bastante suspeito de transmissão vertical do Vírus do Oropouche em Pernambuco em um caso de perda gestacional tardia.

A Nota Técnica na íntegra está disponível no seguinte endereço CLIQUE AQUI NT SES PE 9.7.24


Neste Terceiro Vídeo sobre a Febre do Oropouche, falo sobre a Nota Técnica Nº 15/2024-SVSA/MS, que trata da Recomendação para intensificação da vigilância de transmissão vertical do vírus Oropouche. A Nota Técnica está disponível na íntegra para download no endereço CLIQUE AQUI .


Neste vídeo, o quarto da nossa playlist sobre Febre de Oropouche e Gestação, apresento a Nota Técnica GEASM / GEASC / SES-PE Nº 22/2024 – Arboviroses e os cuidados na gestação. A nota técnica está disponível no endereço Nota_Tecnica_22.GEASM / GEASC / SES-PE Nº 22/2024


Diante da crescente preocupação com a disseminação do vírus Oropouche (OROV) no Brasil, e em especial em Pernambuco, e entendendo que esse novo cenário exige uma resposta rápida, coordenada e integrada, com a mobilização de atores estratégicos na busca por caminhos para enfrentar os problemas em Saúde Pública. Nesse sentido, a Secretaria Executiva de Vigilância em Saúde e Atenção Primária de Pernambuco, irá promover, em parceria com Ministério da Saúde e Fiocruz-PE, o I Seminário sobre Oropouche em Pernambuco: O que precisamos responder? Este encontro busca mobilizar gestores de saúde e a comunidade científica para um debate urgente e necessário, visando a construção de caminhos e soluções para o enfrentamento do vírus Oropouche em Pernambuco, e no país.


Simpósio com o objetivo de atualizar profissionais e área técnica de saúde sobre os aspectos clínicos, epidemiológicos e laboratoriais da doença.

Segundo o Ministério da Saúde, o Brasil já registrou mais de 7,2 mil casos de febre oropouche em 2024. A doença está presente em 20 estados brasileiros e causou duas mortes. Essa situação inédita preocupa as autoridades sanitárias e será o tema de discussão do próximo Saúde Coletiva em Debate, que acontece nesta sexta-feira, 2 de agosto, no auditório do Instituto de Saúde Coletiva da UFBA. Para falar sobre o assunto, convidamos Márcia São Pedro (Divisa/Suvisa/Sesab), Sandra Maria de Oliveira da Purificação (Divisa/Suvisa/Sesab e ISC/UFBA), Felicidade Pereira (Lacen/Suvisa/Sesab) e o médico infectologista André Lessa. A sessão será coordenada pelo pesquisador Ramon Saavedra (ISC/UFBA). A febre Oropouche é uma infecção viral transmitida principalmente pelo mosquito Culicoides paraenses, também conhecido como maruim ou mosquito-pólvora. Seus sintomas são semelhantes aos da dengue e chikungunya, incluindo febre alta repentina, dor de cabeça, dores musculares e articulares. A doença também pode apresentar outros sintomas como tontura, dor atrás dos olhos, calafrios, sensibilidade à luz, náuseas e vômitos. A doença também pode evoluir para formas mais graves e potencialmente letais.


Laqueadura Tubária durante a Gravidez

Post no Instagram sobre Laqueadura Tubária

 

A FEBRASGO elaborou um documento em pdf (Clique AQUI) muito elucidativo sobre as modificações na lei da Laqueadura tubária. https://www.febrasgo.org.br/images/palestrantes-sbgo/material-associados.pdf
Caso tenha interesse na realização deste procedimento, sendo paciente minha ou não, seguem os documentos clicáveis para download e até edição.
TERMO DE SOLICITAÇÃO DE ESTERILIZAÇÃO TUBÁRIA GERAL SEM LOGOMARCA termo-de-solicitacao-de-esterilizacao-feminina-geral-ok DOCX termo-de-solicitacao-de-esterilizacao-feminina-geral-gcn DOCX termo-de-solicitacao-de-esterilizacao-feminina-geral-gcn PDF TERMO DE CONSENTIMENTO LIVRE E ESCLARECIDO PARA REALIZAÇÃO DE ESTERILIZAÇÃO TUBÁRIA GERAL SEM LOGOMARCA tcle-laqueadura-geral DOCX tcle-laqueadura-geral-gcn DOCX tcle-laqueadura-geral-gcn PDF      

Como é realizada a Laqueadura Tubária?

Tradicionalmente utilizo a técnica de laqueadura tubária a Pomeroy  datada em 1930 e obviamente atualizada por nossa equipe. A técnica de POMEROY é talvez, com algumas variantes, a técnica mais utilizada no Brasil em laparotomia. O americano ginecologista RALPH POMEROY tem a técnica atribuída ao seu nome, porém, foram BISHOP e NELMS em 1930, quem a descreveram e difundiram. Pra simplificar as trompas são amarradas, cortadas e coaguladas por bisturi elétrico. O risco de gravidez é de 1 para cada 2000 laqueaduras realizadas. Não existe método contraceptivo 100%.

O que diz a legislação brasileira sobre a Laqueadura Tubária durante a gravidez?

No Brasil, a esterilização cirúrgica está regulamentada por meio da Lei nº 9.263/96 que trata do planejamento familiar a qual estabelece no seu artigo 10 os critérios e as condições obrigatórias para a sua execução. Recentemente, houveram algumas modificações através da Lei nº 14.443/2022

LEI Nº 9.263, DE 12 DE JANEIRO DE 1996.

Regula o § 7º do art. 226 da Constituição Federal, que trata do planejamento familiar, estabelece penalidades e dá outras providências.

O  PRESIDENTE DA REPÚBLICA Faço saber que o Congresso Nacional decreta e eu sanciono  a  seguinte Lei:

CAPÍTULO I

DO PLANEJAMENTO FAMILIAR

Art. 1º O planejamento familiar é direito de todo cidadão, observado o disposto nesta Lei.

Art. 2º Para fins desta Lei, entende-se planejamento familiar como o conjunto de ações de regulação da fecundidade que garanta direitos iguais de constituição, limitação ou aumento da prole pela mulher, pelo homem ou pelo casal.

Parágrafo único – É proibida a utilização das ações a que se refere o caput para qualquer tipo de controle demográfico.

Art. 3º O planejamento familiar é parte integrante do conjunto de ações de atenção à mulher, ao homem ou ao casal, dentro de uma visão de atendimento global e integral à saúde.

Parágrafo único – As instâncias gestoras do Sistema Único de Saúde, em todos os seus níveis, na prestação das ações previstas no caput, obrigam-se a garantir, em toda a sua rede de serviços, no que respeita a atenção à mulher, ao homem ou ao casal, programa de atenção integral à saúde, em todos os seus ciclos vitais, que inclua, como atividades básicas, entre outras:

I – a assistência à concepção e contracepção;

II – o atendimento pré-natal;

III – a assistência ao parto, ao puerpério e ao neonato;

IV – o controle das doenças sexualmente transmissíveis;

V – o controle e a prevenção dos cânceres cérvico-uterino, de mama, de próstata e de pênis.   (Redação dada pela Lei nº 13.045, de 2014)

Art. 4º O planejamento familiar orienta-se por ações preventivas e educativas e pela garantia de acesso igualitário a informações, meios, métodos e técnicas disponíveis para a regulação da fecundidade.

Parágrafo único – O Sistema Único de Saúde promoverá o treinamento de recursos humanos, com ênfase na capacitação do pessoal técnico, visando a promoção de ações de atendimento à saúde reprodutiva.

Art. 5º – É dever do Estado, através do Sistema Único de Saúde, em associação, no que couber, às instâncias componentes do sistema educacional, promover condições e recursos informativos, educacionais, técnicos e científicos que assegurem o livre exercício do planejamento familiar.

Art. 6º As ações de planejamento familiar serão exercidas pelas instituições públicas e privadas, filantrópicas ou não, nos termos desta Lei e das normas de funcionamento e mecanismos de fiscalização estabelecidos pelas instâncias gestoras do Sistema Único de Saúde.

Parágrafo único – Compete à direção nacional do Sistema Único de Saúde definir as normas gerais de planejamento familiar.

Art. 7º – É permitida a participação direta ou indireta de empresas ou capitais estrangeiros nas ações e pesquisas de planejamento familiar, desde que autorizada, fiscalizada e controlada pelo órgão de direção nacional do Sistema Único de Saúde.

Art. 8º A realização de experiências com seres humanos no campo da regulação da fecundidade somente será permitida se previamente autorizada, fiscalizada e controlada pela direção nacional do Sistema Único de Saúde e atendidos os critérios estabelecidos pela Organização Mundial de Saúde.

Art. 9º Para o exercício do direito ao planejamento familiar, serão oferecidos todos os métodos e técnicas de concepção e contracepção cientificamente aceitos e que não coloquem em risco a vida e a saúde das pessoas, garantida a liberdade de opção.

§ 1º A prescrição a que se refere o caput só poderá ocorrer mediante avaliação e acompanhamento clínico e com informação sobre os seus riscos, vantagens, desvantagens e eficácia.   (Redação dada pela Lei nº 14.443, de 2022)   Vigência § 2º A disponibilização de qualquer método e técnica de contracepção dar-se-á no prazo máximo de 30 (trinta) dias.    (Incluído pela Lei nº 14.443, de 2022)   Vigência

Art. 10. Somente é permitida a esterilização voluntária nas seguintes situações: (Artigo vetado e mantido pelo Congresso Nacional – Mensagem nº 928, de 19.8.1997)

I – em homens e mulheres com capacidade civil plena e maiores de 21 (vinte e um) anos de idade ou, pelo menos, com 2 (dois) filhos vivos, desde que observado o prazo mínimo de 60 (sessenta) dias entre a manifestação da vontade e o ato cirúrgico, período no qual será propiciado à pessoa interessada acesso a serviço de regulação da fecundidade, inclusive aconselhamento por equipe multidisciplinar, com vistas a desencorajar a esterilização precoce;    (Redação dada pela Lei nº 14.443, de 2022)   Vigência

II – risco à vida ou à saúde da mulher ou do futuro concepto, testemunhado em relatório escrito e assinado por dois médicos.

§ 1º É condição para que se realize a esterilização o registro de expressa manifestação da vontade em documento escrito e firmado, após a informação a respeito dos riscos da cirurgia, possíveis efeitos colaterais, dificuldades de sua reversão e opções de contracepção reversíveis existentes.

§ 2º A esterilização cirúrgica em mulher durante o período de parto será garantida à solicitante se observados o prazo mínimo de 60 (sessenta) dias entre a manifestação da vontade e o parto e as devidas condições médicas.    (Redação dada pela Lei nº 14.443, de 2022)   Vigência 

§ 3º Não será considerada a manifestação de vontade, na forma do § 1º, expressa durante ocorrência de alterações na capacidade de discernimento por influência de álcool, drogas, estados emocionais alterados ou incapacidade mental temporária ou permanente.

§ 4º A esterilização cirúrgica como método contraceptivo somente será executada através da laqueadura tubária, vasectomia ou de outro método cientificamente aceito, sendo vedada através da histerectomia e ooforectomia.

§ 5º (Revogado).  (Redação dada pela Lei nº 14.443, de 2022)   Vigência

§ 6º A esterilização cirúrgica em pessoas absolutamente incapazes somente poderá ocorrer mediante autorização judicial, regulamentada na forma da Lei.

Art. 11. Toda esterilização cirúrgica será objeto de notificação compulsória à direção do Sistema Único de Saúde. (Artigo vetado e mantido pelo Congresso Nacional)  Mensagem nº 928, de 19.8.1997

Art. 12. É vedada a indução ou instigamento individual ou coletivo à prática da esterilização cirúrgica.

Art. 13. É vedada a exigência de atestado de esterilização ou de teste de gravidez para quaisquer fins.

Art. 14. Cabe à instância gestora do Sistema Único de Saúde, guardado o seu nível de competência e atribuições, cadastrar, fiscalizar e controlar as instituições e serviços que realizam ações e pesquisas na área do planejamento familiar.

Parágrafo único. Só podem ser autorizadas a realizar esterilização cirúrgica as instituições que ofereçam todas as opções de meios e métodos de contracepção reversíveis. (Parágrafo vetado e mantido pelo Congresso Nacional)  Mensagem nº 928, de 19.8.1997

CAPÍTULO II

DOS CRIMES E DAS PENALIDADES

Art. 15. Realizar esterilização cirúrgica em desacordo com o estabelecido no art. 10 desta Lei. (Artigo vetado e mantido pelo Congresso Nacional)   Mensagem nº 928, de 19.8.1997

Pena – reclusão, de dois a oito anos, e multa, se a prática não constitui crime mais grave.

Parágrafo único – A pena é aumentada de um terço se a esterilização for praticada:

I – durante os períodos de parto ou aborto, salvo o disposto no inciso II do art. 10 desta Lei.

II – com manifestação da vontade do esterilizado expressa durante a ocorrência de alterações na capacidade de discernimento por influência de álcool, drogas, estados emocionais alterados ou incapacidade mental temporária ou permanente;

III – através de histerectomia e ooforectomia;

IV – em pessoa absolutamente incapaz, sem autorização judicial;

V – através de cesárea indicada para fim exclusivo de esterilização.

Art. 16. Deixar o médico de notificar à autoridade sanitária as esterilizações cirúrgicas que realizar.

Pena – detenção, de seis meses a dois anos, e multa.

Art. 17. Induzir ou instigar dolosamente a prática de esterilização cirúrgica.

Pena – reclusão, de um a dois anos.

Parágrafo único – Se o crime for cometido contra a coletividade, caracteriza-se como genocídio, aplicando-se o disposto na Lei nº 2.889, de 1º de outubro de 1956.

Art. 18. Exigir atestado de esterilização para qualquer fim.

Pena – reclusão, de um a dois anos, e multa.

Art. 19. Aplica-se aos gestores e responsáveis por instituições que permitam a prática de qualquer dos atos ilícitos previstos nesta Lei o disposto no caput e nos §§ 1º e 2º do art. 29 do Decreto-lei nº 2.848, de 7 de dezembro de 1940 – Código Penal.

Art. 20. As instituições a que se refere o artigo anterior sofrerão as seguintes sanções, sem prejuízo das aplicáveis aos agentes do ilícito, aos coautores ou aos partícipes:

I – se particular a instituição:

a) de duzentos a trezentos e sessenta dias-multa e, se reincidente, suspensão das atividades ou descredenciamento, sem direito a qualquer indenização ou cobertura de gastos ou investimentos efetuados;

b) proibição de estabelecer contratos ou convênios com entidades públicas e de se beneficiar de créditos oriundos de instituições governamentais ou daquelas em que o Estado é acionista;

II – se pública a instituição, afastamento temporário ou definitivo dos agentes do ilícito, dos gestores e responsáveis dos cargos ou funções ocupados, sem prejuízo de outras penalidades.

Art. 21. Os agentes do ilícito e, se for o caso, as instituições a que pertençam ficam obrigados a reparar os danos morais e materiais decorrentes de esterilização não autorizada na forma desta Lei, observados, nesse caso, o disposto nos arts. 1591.518 e 1.521 e seu parágrafo único do Código Civil, combinados com o art. 63 do Código de Processo Penal.

CAPÍTULO III

DAS DISPOSIÇÕES FINAIS

Art. 22. Aplica-se subsidiariamente a esta Lei o disposto no Decreto-lei nº 2.848, de 7 de dezembro de 1940 – Código Penal, e, em especial, nos seus arts. 29, caput, e §§ 1º e 43, caput e incisos I , II e III 44, caput e incisos I e II e III parágrafo único45, caput e incisos I e II46, caput e parágrafo único47, caput e incisos I, II III48, caput parágrafo único49, caput e §§ 1º e 2º50, caput§ 1º alíneas e § 2º51, caput e §§ 1º e 2º5256129, caput e § 1ºincisos III III§ 2ºincisos IIII e IV e § 3º.

Art. 23. O Poder Executivo regulamentará esta Lei no prazo de noventa dias, a contar da data de sua publicação.

Art. 24. Esta Lei entra em vigor na data de sua publicação.

Art. 25. Revogam-se as disposições em contrário.

Brasília, 12 de janeiro de 1996; 175º da Independência e 108º da República.

FERNANDO HENRIQUE CARDOSO Adib Jatene

Este texto não substitui o publicado no D.O.U. de 15.1.1996

*


A legislação federal impõe, como condição para a realização da esterilização cirúrgica, o registro da expressa manifestação da vontade em documento escrito e firmado, após a informação a respeito dos riscos da cirurgia, possíveis efeitos colaterais, dificuldades de sua reversão e opções de contracepção reversíveis existentes. A legislação federal estabelecia, ainda, que em vigência de sociedade conjugal, a esterilização depende do consentimento expresso de ambos os cônjuges. Isso foi modificado bem como a idade para realização da esterilização tubária feminina.  Além do exposto acima, a legislação federal não permitia a esterilização cirúrgica feminina durante os períodos de parto ou aborto ou até o 42º dia do pós-parto ou aborto, exceto nos casos de comprovada necessidade, por cesarianas sucessivas anteriores (BRASIL, 1996). Agora com a nova legislação isso se torna possível, desde que tenha o documento de manifestação de desejo e assinatura de documento de solicitação d laqueadura realizado com o mínimo de 60 (sessenta dias) entre a manifestação desse desejo e a realização da laqueadura.  Essa restrição visa à redução da incidência de cesárea para procedimento de laqueadura, levando-se em consideração que o parto cesariano, sem indicação clínica, constitui-se em risco inaceitável à saúde da mulher e do recém-nascido. Além disso, esses momentos são marcados por fragilidade emocional, em que a angústia de uma eventual gravidez não programada pode influir na decisão da mulher. Ademais, há sempre o risco de que uma patologia fetal, não detectada no momento do parto, possa trazer arrependimento posterior à decisão tomada.

E o que diz a nova lei da Esterilização tubária?

LEI Nº 14.443, DE 2 DE SETEMBRO DE 2022

Altera a Lei nº 9.263, de 12 de janeiro de 1996, para determinar prazo para oferecimento de métodos e técnicas contraceptivas e disciplinar condições para esterilização no âmbito do planejamento familiar.

 O PRESIDENTE DA REPÚBLICA Faço saber que o Congresso Nacional decreta e eu sanciono a seguinte Lei:

Art. 1º  Esta Lei altera a Lei nº 9.263, de 12 de janeiro de 1996, para determinar prazo para oferecimento de métodos e técnicas contraceptivas e disciplinar condições para esterilização no âmbito do planejamento familiar.

Art. 2º A Lei nº 9.263, de 12 de janeiro de 1996, passa a vigorar com as seguintes alterações:

“Art. 9º ………………………………………………………………………………………..
  • ……………………………………………………………………………………………..
  • A disponibilização de qualquer método e técnica de contracepção dar-se-á no prazo máximo de 30 (trinta) dias.” (NR)
“Art. 10. ………………………………………………………………………………………. I – em homens e mulheres com capacidade civil plena e maiores de 21 (vinte e um) anos de idade ou, pelo menos, com 2 (dois) filhos vivos, desde que observado o prazo mínimo de 60 (sessenta) dias entre a manifestação da vontade e o ato cirúrgico, período no qual será propiciado à pessoa interessada acesso a serviço de regulação da fecundidade, inclusive aconselhamento por equipe multidisciplinar, com vistas a desencorajar a esterilização precoce; ……………………………………………………………………………………………………
  • A esterilização cirúrgica em mulher durante o período de parto será garantida à solicitante se observados o prazo mínimo de 60 (sessenta) dias entre a manifestação da vontade e o parto e as devidas condições médicas.
…………………………………………………………………………………………………… ……………………………………………………………………………………………..” (NR)

Art. 3º Fica revogado o § 5º do art. 10 da Lei nº 9.263, de 12 de janeiro de 1996.

Art. 4º Esta Lei entra em vigor após decorridos 180 (cento e oitenta) dias de sua publicação oficial.

Brasília, 2 de setembro de 2022; 201º da Independência e 134º da República.

JAIR MESSIAS BOLSONARO

Marcelo Antônio Cartaxo Queiroga Lopes


Como devo proceder para realizar a Laqueadura Tubária durante a gravidez?

Em termos práticos, se é o seu desejo pela esterilização tubária, comunique o mais breve possível ao seu obstetra (ou profissional de saúde que lhe assiste), manifeste este desejo por escrito através do TERMO DE SOLICITAÇÃO DE ESTERILIZAÇÃO TUBÁRIA e do TERMO DE CONSENTIMENTO LIVRE E ESCLARECIDO PARA REALIZAÇÃO DE ESTERILIZAÇÃO TUBÁRIA (disponíveis acima). Existem documentos específicos da secretaria de saúde do seu estado, com todo o aconselhamento e documentos de consentimento, como o exemplo da Secretaria de Saúde de Pernambuco (nt-PE-04.2023-nova-lei-do-planejamento-reprodutivo ). Em relação às usuárias de plano de saúde, entre em contato com seu plano de saúde para obter o documento específico que autorize este procedimento médico preferencialmente com a antecedência de 60 dias da data do parto. Se houver indicação médica de esterilização tubária na gravidez como por exemplo risco de vida materno numa próxima gravidez ou terceira cesariana esta deve ser justificada no prontuário médico com ênfase também do consentimento da mulher e seu companheiro / cônjuge. Existe ainda a síndrome pós-laqueadura caracterizada por: desarmonia do ciclo menstrual (metrorragia, sangramento intermenstrual, “spotting” e amenorréia), algia pélvica, dismenorréia, dispareunia, tensão pré-menstrual e manifestações psicológicas.
É importante frisar que é a própria paciente que deve providenciar toda a documentação específica, até porque conforme já foi elucidado claramente, o médico que oferecer a laqueadura tubária pode ser preso e multado. Não realize de forma alguma a esterilização tubária caso tenha alguma dúvida quanto ao seu desejo de ter mais filhos.

Fontes: https://www.sobracil.org.br/revista/rv020203/artigo05.htm http://g1.globo.com/bemestar/noticia/2013/03/falha-em-laqueadura-e-vasectomia-depende-da-tecnica-dizem-medicos.html#:~:text=A%20t%C3%A9cnica%20francesa%20de%20Pomeroy,para%20cada%20cem%2C%20por%20exemplo. http://www.unimedrio.com.br/static/media/uploads/downloads/LaqueaduraTubaria.pdf https://www.camara.leg.br/proposicoesWeb/prop_mostrarintegra;jsessionid=1585CB40CB70F16A655332E4B7D84995.proposicoesWeb1?codteor=490199&filename=LegislacaoCitada+-PL+1686/2007 http://www.planalto.gov.br/ccivil_03/leis/l9263.htm#:~:text=LEI%20N%C2%BA%209.263%2C%20DE%2012%20DE%20JANEIRO%20DE%201996.&text=Regula%20o%20%C2%A7%207%C2%BA%20do,penalidades%20e%20d%C3%A1%20outras%20provid%C3%AAncias.&text=DO%20PLANEJAMENTO%20FAMILIAR-,Art.,observado%20o%20disposto%20nesta%20Lei. https://www.febrasgo.org.br/images/arquivos/consentimento_informado/REALIZAO-DE-LAQUEADURA-TUBREA.pdf https://diretrizes.amb.org.br/_BibliotecaAntiga/esterilizacao-feminina-indicacao.pdf https://www.planalto.gov.br/ccivil_03/_Ato2019-2022/2022/Lei/L14443.htm#art2 https://www.planalto.gov.br/ccivil_03/leis/l9263.htm

Educação do paciente: Contacepção permanente para mulheres (O Básico)

 

O que é contracepção permanente?

O contracepção permanente é um procedimento que evita a gravidez permanentemente.

Este artigo usa a palavra “mulheres” para se referir a pessoas com útero e ovários. No entanto, nem todas as pessoas com útero e ovários se identificam como mulheres. Esta informação também é para homens trans e pessoas não binárias que desejam prevenir a gravidez.  

Quais são minhas opções para contracepção permanente?

Existem 2 opções. Ambos envolvem as trompas de falópio, que são as trompas que transportam os óvulos dos ovários para o útero ( Figura 1 ):

Imagem
  • Laqueadura tubária – Este é o procedimento de contracepção permanente mais comum. Também é chamado de “ligação de trompas”. Para este procedimento, um médico bloqueia, prende ou sela as trompas de Falópio.
 
  • Salpingectomia bilateral – Este é um procedimento para remover completamente as trompas de falópio.
Após uma laqueadura ou salpingectomia bilateral, você não poderá engravidar. Isso ocorre porque depois que as trompas de falópio são bloqueadas ou removidas, seus óvulos não podem entrar no útero para serem fertilizados pelo esperma de um parceiro.  

O contracepção permanente é adequado para mim?

Esta é uma decisão muito pessoal. Se você está considerando a contracepção permanente, é importante ter certeza de que nunca mais deseja engravidar no futuro.

Se você acha que pode mudar de ideia, outro tipo de contracepção pode ser uma escolha melhor. Existem várias opções que funcionam muito bem para prevenir a gravidez, mas não são permanentes. O seu médico ou enfermeiro pode falar consigo mais sobre isto.  

Como é feito o procedimento?

Procedimentos permanentes de contracepção envolvem cirurgia.

O tipo de cirurgia depende de quando você começa o procedimento. Os 2 tipos principais são:
  • Laparoscopia – Este procedimento será usado se você não acabou de dar à luz:
    • Você obterá medicamentos através de um tubo fino que vai para uma veia, chamado de “IV”. Você também pode respirar gases através de uma máscara para deixá-lo inconsciente. Isso é chamado de “anestesia geral”.
    • O médico insere uma pequena câmera e ferramentas através de pequenas incisões (cortes) na parte inferior da barriga.
    • O médico usa anéis ou clipes para fechar as trompas de falópio. Ou eles podem usar calor para selar os tubos. Se você estiver fazendo uma salpingectomia bilateral, eles removerão os tubos completamente.
    • A maioria das pessoas se recupera da cirurgia após 1 a 2 semanas.
 
  • Procedimento pós-parto – É quando você faz o procedimento logo após o parto. Muitas pessoas que estão dando à luz e não desejam ter mais filhos optam por esse tipo de procedimento. Se você tiver um parto vaginal, o procedimento é feito depois de ter o bebê, enquanto você ainda está se recuperando no hospital:
    • Primeiro, você terá um “bloqueio espinhal”, chamamos anestesia espinhal ou raquianestesia. Para isso, o médico insere uma pequena agulha na região lombar, no fluido ao redor da medula espinhal. Em seguida, eles injetam medicamentos que bloqueiam a dor e relaxam os músculos para que você não se mova. Se você teve uma “peridural” para dor durante o trabalho de parto, ela pode ser usada em vez de um bloqueio espinhal.
    • Em seguida, o médico faz um pequeno corte abaixo do umbigo e retira uma pequena seção de cada trompa de falópio. Ou, se você estiver fazendo uma salpingectomia bilateral, eles removerão os tubos completamente.
    • Se você tiver cesariana (cirurgia para tirar o bebê), o médico pode fazer um procedimento de contracepção permanente logo em seguida, através da mesma incisão.
 

Obter contracepção permanente após o parto geralmente não o mantém no hospital por mais tempo. Isso é verdade se você tiver um parto vaginal ou uma cesariana.

 

Quão bem o procedimento funciona?

É muito eficaz. Menos de 1 por cento das pessoas que têm um procedimento de contracepção permanente engravidam.

 

Quais são os benefícios do contracepção permanente?

O principal benefício é que é permanente e não exige que você use outras formas de contracepção para evitar a gravidez.

Além de prevenir a gravidez, esse procedimento também pode diminuir o risco de contrair câncer de ovário no futuro.  

Quais são as desvantagens do contracepção permanente?

A maioria das pessoas que escolhe o contracepção permanente não se arrepende de sua decisão. Mas algumas pessoas mudam de ideia e decidem que querem engravidar.

É muito raro engravidar depois de um procedimento anticoncepcional permanente. Mas, se isso acontecer, existe um alto risco de gravidez “ectópica”. Quando isso acontece, o óvulo se junta a um espermatozoide para formar um embrião. Mas, em vez de se prender ao revestimento do útero, o embrião se liga a um local do corpo onde não deveria se prender e começa a crescer. Isso pode ser muito perigoso. Se você fez um procedimento anticoncepcional permanente e acha que pode estar grávida, ligue para o seu médico imediatamente.  

E se eu mudar de ideia e quiser engravidar?

Se você tiver uma ligadura de trompas, é possível fazer outro procedimento para tentar reconectar as trompas de Falópio. Mas isso muitas vezes não funciona e pode ser muito caro.

É mais provável que as pessoas mudem de ideia se:
  • Tinham menos de 30 anos quando fizeram o procedimento de contracepção permanente
  • Tiveram problemas de relacionamento quando fizeram o procedimento
  • Começou um novo relacionamento depois de fazer o procedimento
  • Teve complicações na gravidez, perdeu a gravidez ou teve um bebê ou criança que morreu
 
Decidir sobre o contracepção é uma decisão pessoal, e a escolha é somente sua. Mas se você não tiver certeza, considere uma forma diferente de contracepção até ter certeza sobre sua decisão. Existem métodos que podem prevenir a gravidez por meses a anos e funcionam tão bem, mas não são permanentes.

Educação do paciente: Contracepção permanente para mulheres (Além do Básico)

INTRODUÇÃO

A forma mais comum de contracepção permanente (contracepção) para as mulheres é chamada de laqueadura comumente chamada “ligação de trompas”. Esta é uma opção segura e altamente eficaz para mulheres que desejam evitar a gravidez permanentemente.

Durante a ovulação, um óvulo é liberado do ovário. As trompas de falópio são a passagem para o óvulo viajar do ovário para o útero e onde o óvulo pode ser fertilizado pelo esperma

( Figura 1 ):

Imagem   Durante uma ligadura de trompas, as trompas de falópio são cortadas, separadas e amarradas ou seladas. Outra abordagem, chamada de salpingectomia bilateral, envolve a remoção completa de ambas as trompas de falópio. Esses procedimentos impedem que o óvulo e o esperma se encontrem, evitando assim a gravidez. Ambos os métodos também podem reduzir o risco de desenvolver câncer de ovário no futuro. Qualquer procedimento pode ser feito de várias maneiras, dependendo de quando é feito (imediatamente após o parto ou em outro momento).
  • A laparoscopia é feita na sala de cirurgia a qualquer momento, exceto após o parto. Requer anestesia geral.
  • A minilaparotomia é realizada em uma sala de cirurgia, usando anestesia geral ou regional, geralmente dentro de um a dois dias após o parto.
  • Procedimentos permanentes de contracepção também podem ser realizados no momento de uma cesariana. Não são necessárias incisões adicionais.
 

DECIDINDO SOBRE CONTRACEPÃO PERMANENTE

Ter um procedimento de contracepção permanente é uma decisão importante; significa decidir que você nunca mais quer engravidar no futuro. Esta escolha deve ser sua e não imposta a você por qualquer outra pessoa, incluindo sua família, parceiro ou profissional de saúde.

Nos Estados Unidos, não é necessário obter o consentimento de seu parceiro antes de fazer o procedimento; no entanto, é uma boa ideia que você e seu parceiro entendam completamente o procedimento, bem como os benefícios, riscos potenciais e alternativas. Alguns casais escolhem a contracepção masculina permanente (vasectomia) como alternativa. No Brasil, a nova legislação não obriga o consentimento do parceiro (a). Seu médico deve fornecer uma explicação dos detalhes do procedimento, incluindo as opções de anestesia (geral, espinhal ou local) e o risco de gravidez após o procedimento, incluindo a possibilidade de gravidez ectópica (quando uma gravidez começa a crescer fora do útero, geralmente nas trompas de Falópio). Você pode mudar de ideia a qualquer momento antes do procedimento. Os procedimentos permanentes de contracepção devem ser considerados uma decisão permanente e final para evitar uma gravidez futura. A reversão de um procedimento de laqueadura envolve cirurgia de grande porte, nem sempre é bem-sucedida e raramente é coberta por planos de saúde. Um procedimento de salpingectomia completa (onde os tubos são removidos completamente) não é reversível. Se você acha que existe a possibilidade de mudar de ideia sobre querer engravidar no futuro, você deve escolher uma forma diferente de contracepção. Existem opções de ação prolongada e eficazes, mas não permanentes.

Alternativas  —  Alternativas aos procedimentos permanentes de contracepção para mulheres incluem contracepção permanente masculina (vasectomia); métodos reversíveis de longa duração, incluindo dispositivos intrauterinos (DIU) e implantes anticoncepcionais (na pele do braço); e tipos reversíveis de contracepção de ação curta (pílulas anticoncepcionais / adesivos/ anel vaginal, preservativos, diafragma, capuz cervical ou injeção anticoncepcional). DIUs e implantes previnem a gravidez tão bem quanto procedimentos anticoncepcionais permanentes.

Arrependimento após o contracepção permanente  –  Embora a maioria das pessoas esteja feliz com sua decisão após um procedimento de contracepção permanente, algumas se arrependem mais tarde. Isso às vezes é conhecido como “arrependimento tubário”. O fator mais fortemente associado ao arrependimento é ter menos de 30 anos na época do procedimento. Quanto mais jovem for a mulher, mais provável é que ela se arrependa da decisão mais tarde [ 1 ]. Outros fatores que podem levar ao arrependimento incluem problemas de relacionamento no momento do procedimento, estresse devido a complicações recentes na gravidez, perda da gravidez, morte de um bebê ou criança e estar em um novo relacionamento após o procedimento.

Por esses motivos, se você tem menos de 30 anos, deu à luz recentemente e teve complicações significativas (por exemplo, parto prematuro, morte de um bebê) ou está tendo problemas com seu relacionamento, considere outras opções de contracepção. Seu médico pode recomendar adiar o contracepção permanente até que você tenha certeza de sua decisão. Embora a decisão seja somente sua, se você não tiver certeza, pode escolher um método anticoncepcional de ação prolongada, mas reversível (por exemplo, um DIU ou implante). Estes são tão eficazes quanto o contracepção permanente na prevenção da gravidez, mas podem ser removidos no futuro se você desejar engravidar.

Momento do procedimento  —  Os procedimentos permanentes de contracepção podem ser realizados a qualquer momento durante o ciclo menstrual, embora a realização do procedimento logo após a menstruação diminua o risco de gravidez (mesmo sem saber) no momento da cirurgia.

O procedimento também pode ser realizado após o parto (pós-parto), após um aborto ou em conjunto com outro procedimento cirúrgico (por exemplo, remoção da vesícula biliar). Idealmente, os procedimentos pós-parto são realizados imediatamente após o parto ou em até 24 horas, embora o procedimento possa ser feito até sete dias depois. Atrasar o procedimento por mais de sete dias aumenta a dificuldade do procedimento e o risco de infecção.

Prevenir a gravidez antes de um procedimento de contracepção permanente  —  Antes do procedimento, você deve usar outro método de contracepção (como preservativos, diafragma, pílulas anticoncepcionais, injeções ou DIU) para diminuir o risco de gravidez. É possível engravidar se a fertilização ocorrer pouco antes do procedimento. Realizar o procedimento imediatamente após o parto, no momento de um aborto ou durante (ou imediatamente após) o período menstrual reduz a chance de isso acontecer.

Embora o contracepção permanente seja muito eficaz, ele não previne infecções sexualmente transmissíveis. Os preservativos são o único método de contracepção conhecido por reduzir o risco de infecções sexualmente transmissíveis e são recomendados para qualquer pessoa que possa estar em risco, como pessoas com mais de um parceiro sexual ou aquelas cujo parceiro tem outros parceiros.  

ABORDAGENS CIRÚRGICAS

Laparoscopia  –  Este é um procedimento cirúrgico que é feito em uma sala de cirurgia em um momento que não seja após o parto. Requer anestesia geral, o que significa que você será “colocado para dormir” para não saber o que está acontecendo durante o procedimento. Durante o procedimento, uma pequena incisão é feita perto do umbigo e na parte inferior do abdome, e uma câmera fina (um laparoscópio) é usada para visualizar as trompas de falópio. O médico usa calor para selar as trompas ou usa anéis ou clipes para fechar as trompas de Falópio.

Outro método que os médicos podem oferecer para contracepção permanente laparoscópica é uma salpingectomia bilateral, na qual ambos os tubos são removidos inteiramente. Todos esses métodos são muito eficazes na prevenção da gravidez, e seu médico pode conversar com você sobre riscos, benefícios e razões para escolher um desses métodos em detrimento de outro.

Minilaparotomia  —  Uma minilaparotomia é um procedimento cirúrgico feito um a dois dias após o parto. É feito em uma sala de cirurgia usando anestesia geral ou regional (por exemplo, espinhal). O médico faz uma pequena incisão (de um a três centímetros) no abdômen e, em seguida, remove uma seção das trompas de falópio de cada lado. Quando esse procedimento é feito no pós-parto, não aumenta o tempo de internação.

Uma vantagem da minilaparotomia é que uma parte da trompa é completamente removida, o que garante que as trompas de falópio foram completamente cortadas. As desvantagens da minilaparotomia incluem uma maior necessidade de medicação para dor, um tempo de recuperação ligeiramente mais longo e uma incisão cirúrgica maior do que com um procedimento laparoscópico.

O QUE ESPERAR APÓS UM PROCEDIMENTO PERMANENTE DE CONTRACEPÇÃO

Imediatamente após o procedimento  –  A maioria das pessoas pode ir para casa algumas horas depois de ter um procedimento de contracepção permanente quando realizado separadamente do parto. Alguém deve estar disponível para dirigir e ajudá-lo conforme necessário. Você pode esperar algum desconforto no local da incisão e cólicas do tipo menstrual. Isso pode ser tratado com medicação para dor, como paracetamol  ou ibuprofeno. Algumas pessoas terão dor de garganta (de um tubo colocado para ajudar na respiração durante a anestesia geral), dor no pescoço ou no ombro, corrimento vaginal ou sangramento leve.

Você provavelmente poderá retornar à sua rotina normal em alguns dias. Seu médico provavelmente irá instruí-la a não colocar nada em sua vagina (por exemplo, tampões, duchas) e evitar relações sexuais por aproximadamente duas semanas.

Complicações  —  As complicações dos procedimentos laparoscópicos e minilaparotômicos ocorrem em aproximadamente 1 em cada 1.000 procedimentos. As complicações mais comuns incluem infecção, lesões em outros órgãos, sangramento interno e problemas relacionados à anestesia.

Efeito nos períodos mentruais —  Não há evidências de que o sangramento ou as cólicas uterinas aumentem após um procedimento anticoncepcional permanente. Na verdade, as pessoas que se submetem ao procedimento têm maior probabilidade de ter menos dias de sangramento durante a menstruação, menor quantidade de perda de sangue e menos dor menstrual. No entanto, algumas pessoas que tiveram um procedimento de contracepção permanente descreveram mais irregularidades em seu ciclo menstrual. Você também pode notar mudanças em seu ciclo menstrual se parar de tomar um método hormonal de contracepção (como a pílula) depois de fazer um procedimento anticoncepcional permanente.

Desejo sexual  —  Os procedimentos permanentes de contracepção não afetam o desejo ou o desempenho sexual.

Gravidez  —  É incomum engravidar após um procedimento de contracepção permanente, embora nenhum método de contracepção possa prevenir a gravidez 100% das vezes. A taxa de gravidez a longo prazo para mulheres que tiveram um procedimento de contracepção permanente é inferior a 1 por cento [ 2 ]. Quando a gravidez ocorre após o procedimento, o risco de gravidez ectópica aumenta em comparação com pessoas que não tiveram um procedimento de contracepção permanente. Uma gravidez ectópica é uma gravidez que cresce fora do útero, geralmente na trompa de Falópio, que pode ser fatal se não for tratada imediatamente.

Embora seja raro engravidar após um procedimento de contracepção permanente, devido ao risco de gravidez ectópica, é importante entrar em contato com seu médico o mais rápido possível se você acha que pode estar grávida.   REFERENCES 1. Curtis KM, Mohllajee AP, Peterson HB. Regret following female sterilization at a young age: a systematic review. Contraception 2006; 73:205. 2. Peterson HB, Xia Z, Hughes JM, et al. The risk of pregnancy after tubal sterilization: Findings from the U.S. Collaborative Review of Sterilization. Am J Obstet Gynecol 1996; 174:1161.

Violência Obstétrica

Considero (assim como diversos profissionais e sociedades médicas) termo violência obstétrica como inadequado, afinal é violência que realmente ocorre no ciclo gravídico-puerperal é muito mais executada por familiares, diversos profissionais de saúde, incluindo o obstetra e enfermeiros obstetras, mas não apenas pelos obstetras. Porém, é inegável a importância de se estudar esta violência contra a mulher incluindo a gravidez e o puerpério. O que visualizo hoje e há mais de 20 anos é a violência institucional, pois as maternidades públicas onde trabalhei (e ainda trabalho)  evidenciam com imensa clareza as precariedades e absurdos que ocorrem como superlotação em maternidades, gestantes internadas em macas, pacientes sem privacidade na hora do nascimento, falta de lençóis e mesas de parto adequadas, por exemplo.  

Já prestei assistência ao parto em mais de 20 maternidades em Pernambuco, das maternidades públicas lembro demais como exemplo: a Maternidades Padre Geral Leite Bastos, no Cabo de Santo Agostinho, quando tive meu primeiro contato com o parto verticalizado, havia uma mesa de parto muito bacana neste Serviço (década de 90) e por volta de 2006  a maternidade Brites de Albuquerque, uma maternidade de baixo risco com uma estrutura simples porém acolhedora e uma equipe de saúde médicos e enfermeiros trabalhando em harmonia. E recentemente, em março de 2023, visitei a Maternidade Sofia Feldman em Belo Horizonte (MG) e vi uma maternidade de grande porte 100% SUS funcionar de maneira adequada / humanizada.

 

Segue abaixo um Webinário da Associação Paulista de Medicina intitulado: O parto e suas consequências: uma releitura da violência obstétrica:

Segue também um pdf descrevendo o Posicionamento FEBRASGO contra o termo violência obstétrica.

CLIQUE AQUI .

“Um parto de violência” é um documentário que reúne relatos de mulheres que sofreram violência obstétrica e promove a reflexão sobre o tema. O filme foi produzido por Giullia Buch, Hellen Barbosa e Maria Claudia Batista, estudantes de jornalismo da Universidade Positivo, em Curitiba-PR.

Achei interessante boa parte deste vídeo abaixo, como considero mais importante ainda ações contra a violência contra a mulher.

 

Este documentário: “Nascer no Brasil: Parto, da violência obstétrica às boas práticas” de cerca de 20 minutos, aa partir dos 12 minutos mostra a importância das boas e simples práticas.